HOME   LIST
‹–   –›

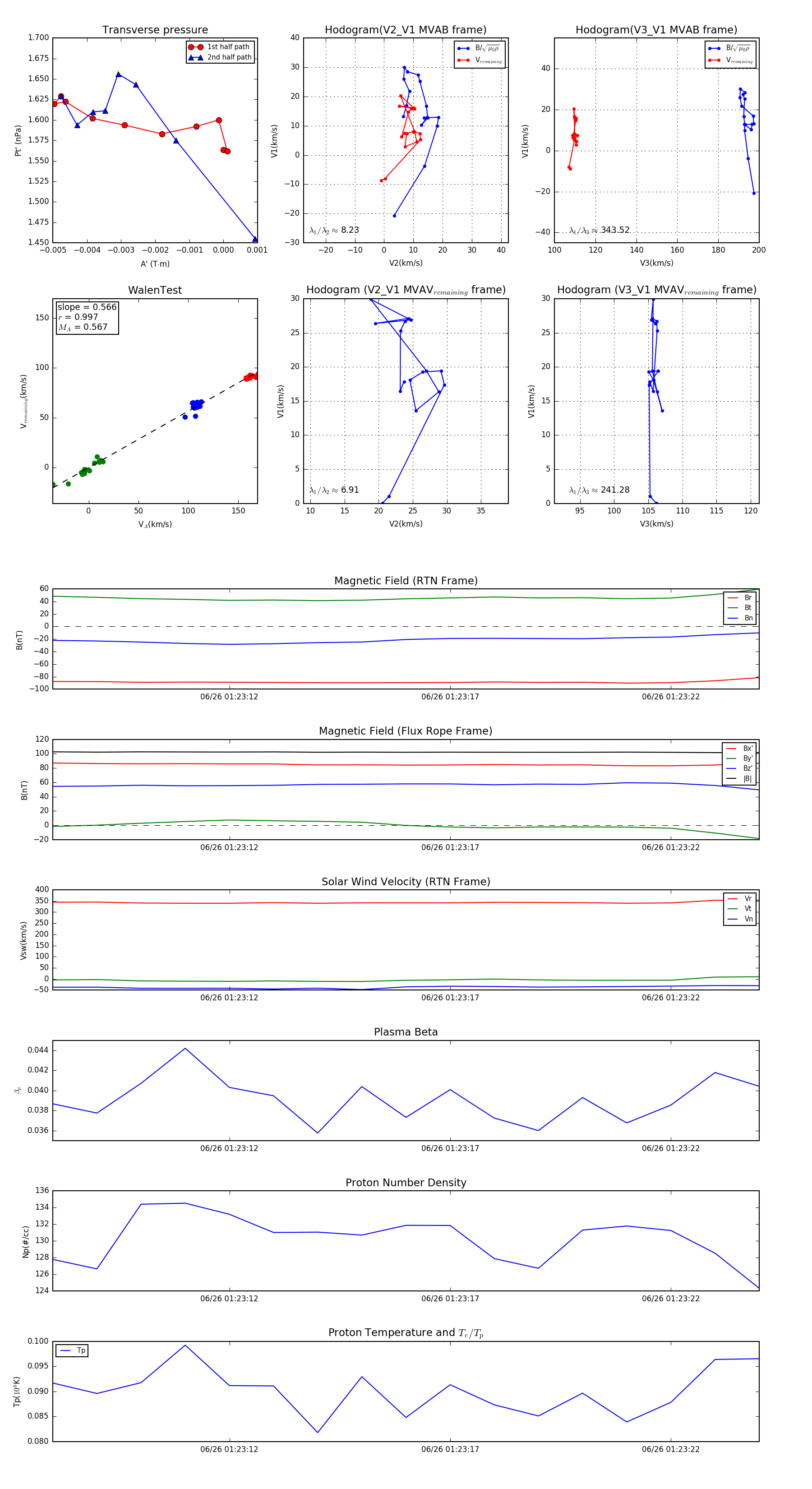
Flux Rope in 2024

Flux Rope Event 2024-06-26 01:23:08 ~ 2024-06-26 01:23:24 (17 seconds)


plot