HOME   LIST
‹–   –›

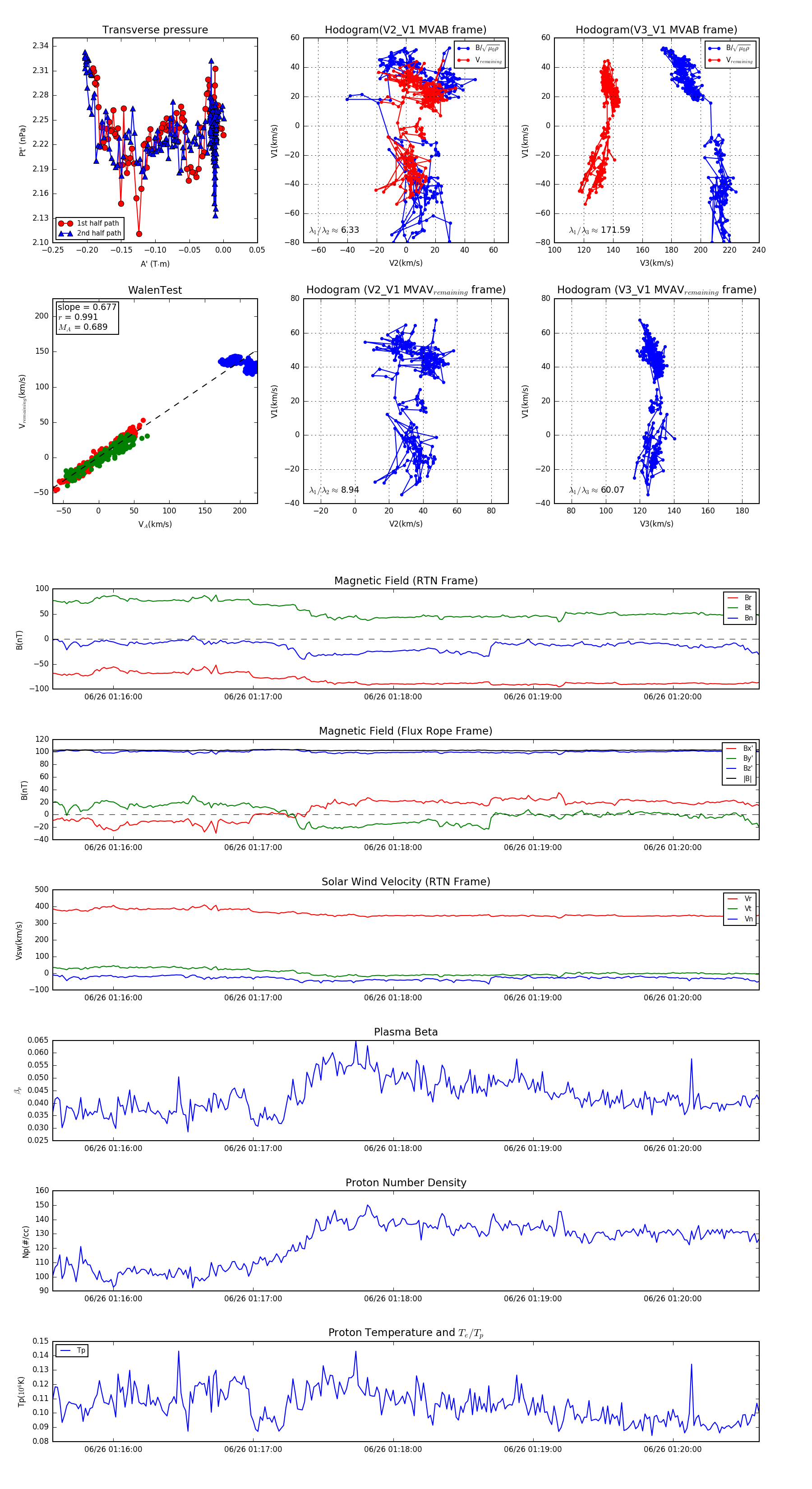
Flux Rope in 2024

Flux Rope Event 2024-06-26 01:15:34 ~ 2024-06-26 01:20:37 (304 seconds)


plot