HOME   LIST
‹–   –›

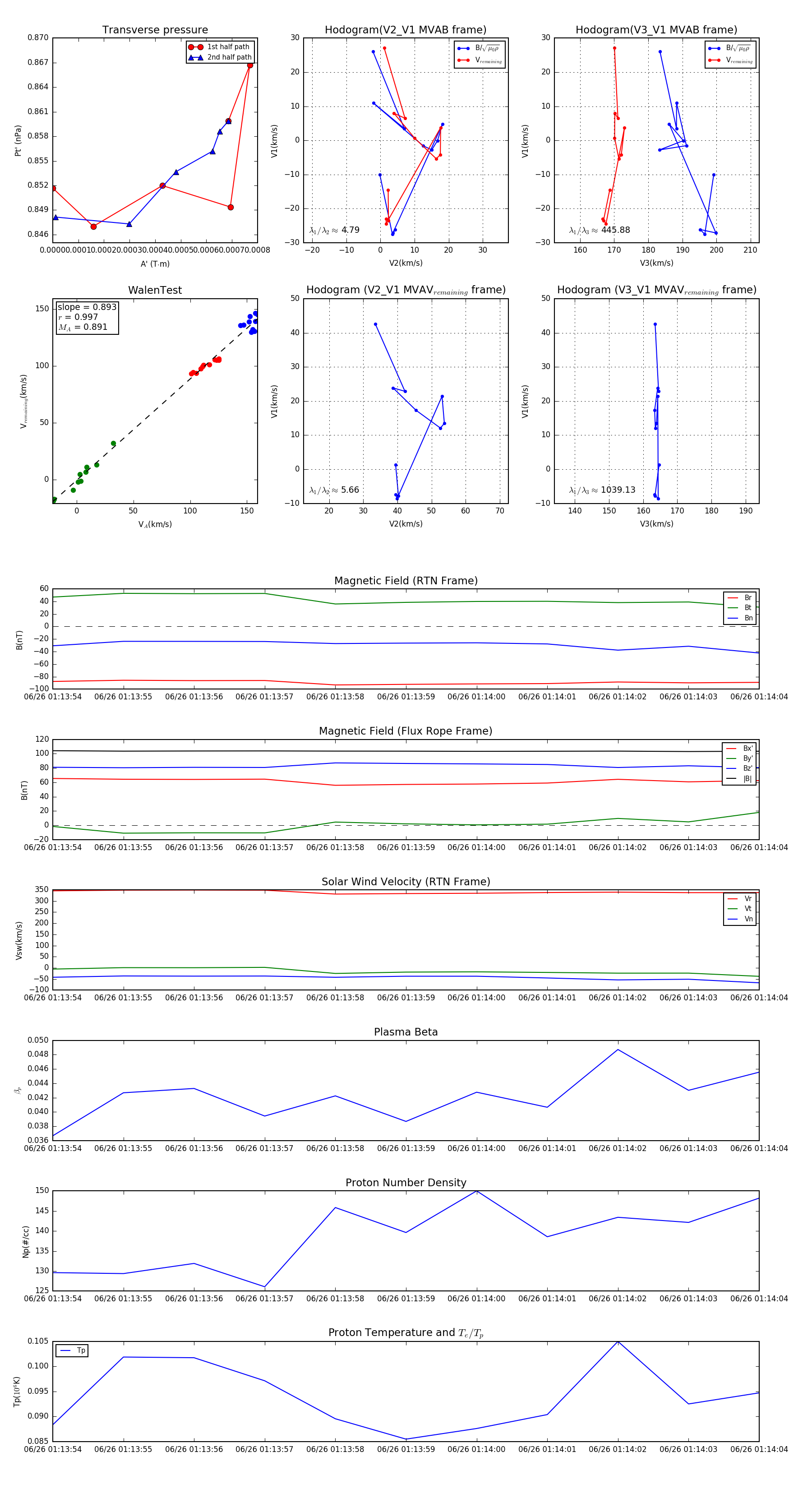
Flux Rope in 2024

Flux Rope Event 2024-06-26 01:13:54 ~ 2024-06-26 01:14:04 (11 seconds)


plot