HOME   LIST
‹–   –›

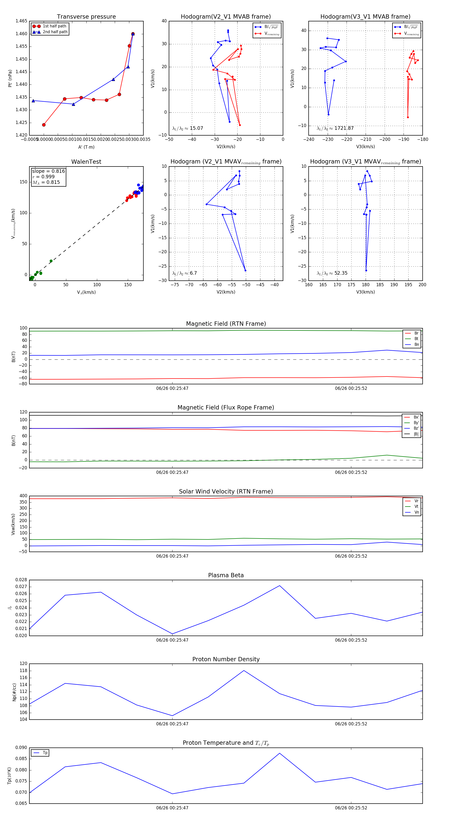
Flux Rope in 2024

Flux Rope Event 2024-06-26 00:25:43 ~ 2024-06-26 00:25:54 (12 seconds)


plot