HOME   LIST
‹–   –›

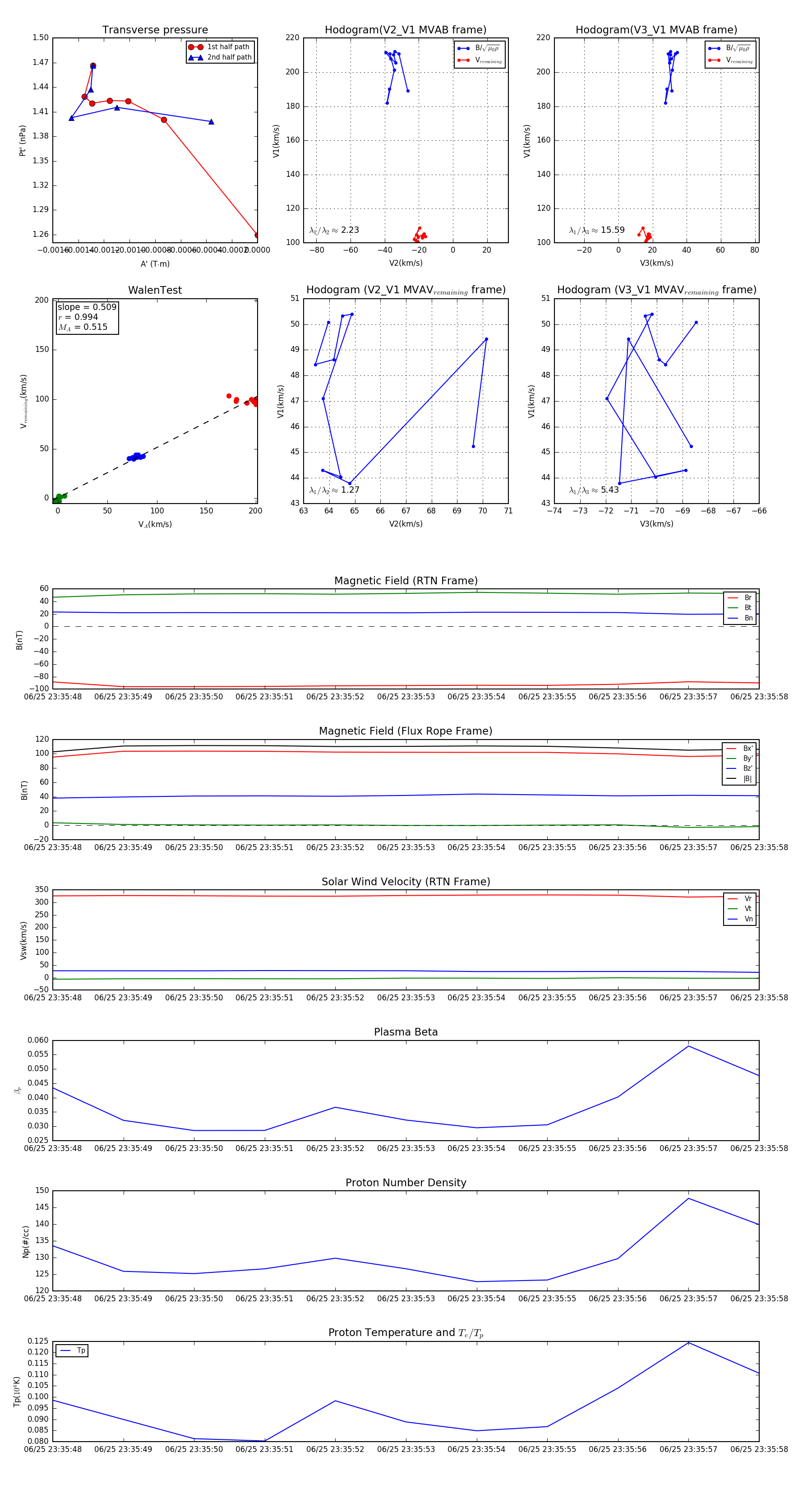
Flux Rope in 2024

Flux Rope Event 2024-06-25 23:35:48 ~ 2024-06-25 23:35:58 (11 seconds)


plot