HOME   LIST
‹–   –›

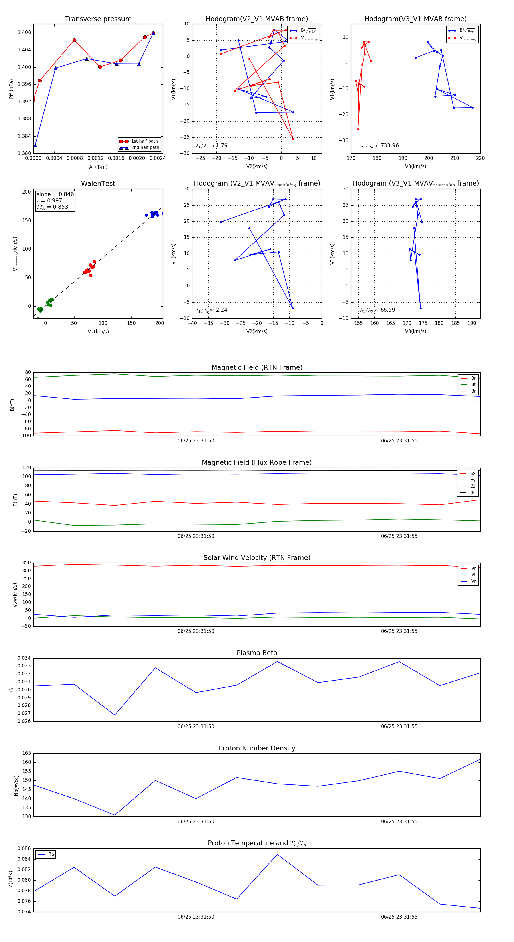
Flux Rope in 2024

Flux Rope Event 2024-06-25 23:31:46 ~ 2024-06-25 23:31:57 (12 seconds)


plot