HOME   LIST
‹–   –›

Flux Rope in 2024

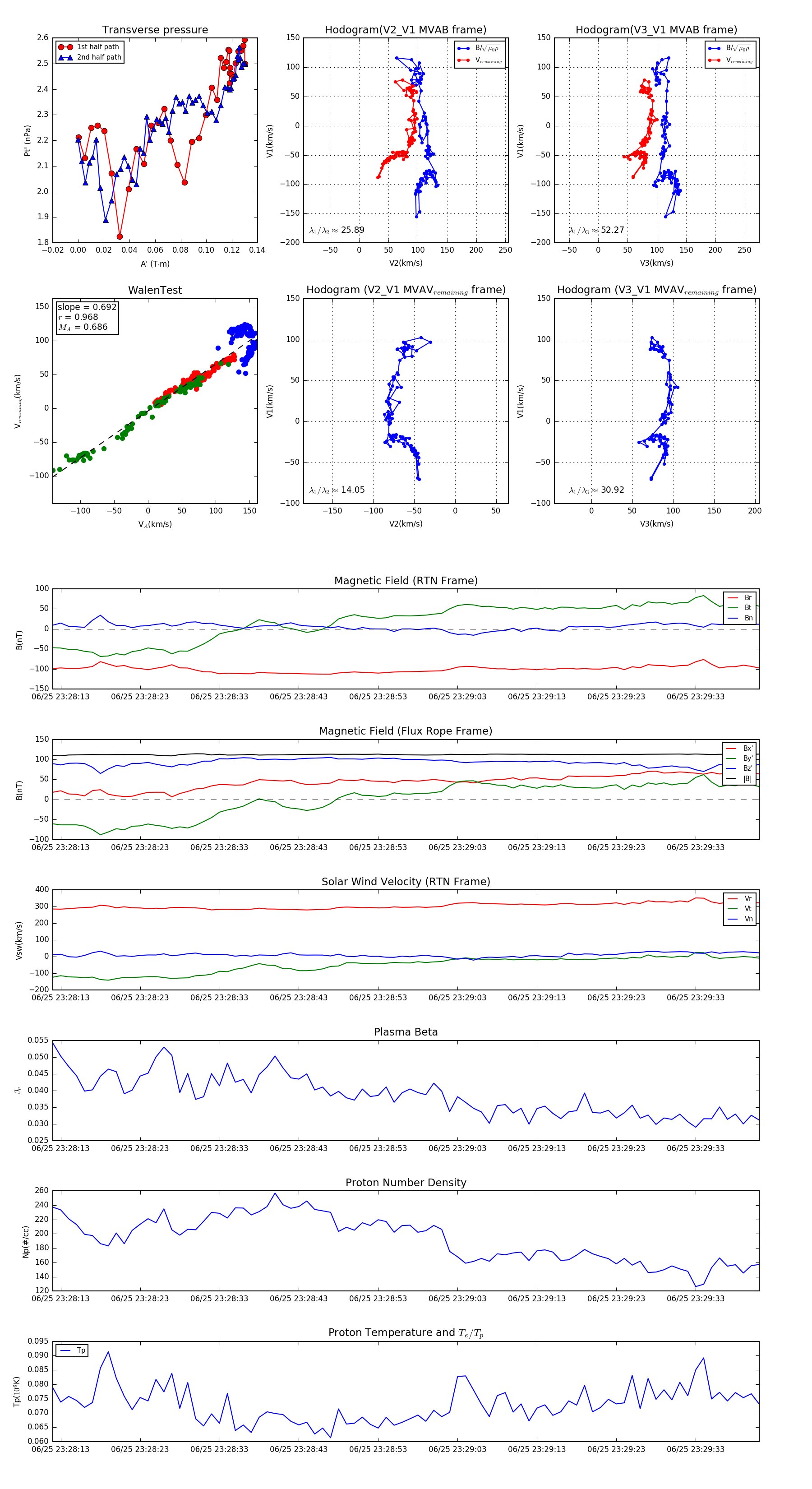
Flux Rope Event 2024-06-25 23:28:12 ~ 2024-06-25 23:29:41 (90 seconds)


plot