HOME   LIST
‹–   –›

Flux Rope in 2024

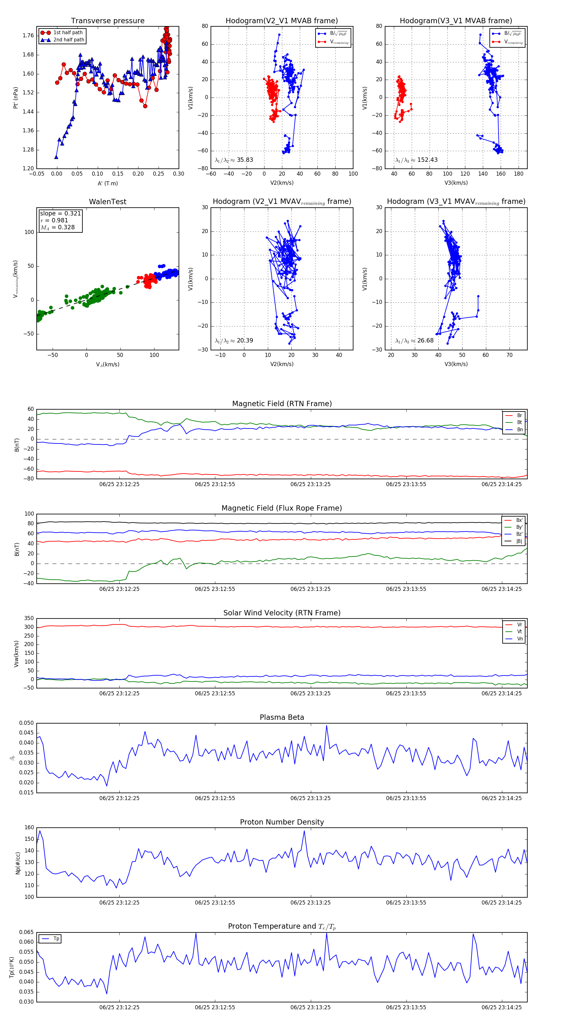
Flux Rope Event 2024-06-25 23:11:59 ~ 2024-06-25 23:14:33 (155 seconds)


plot