HOME   LIST
‹–   –›

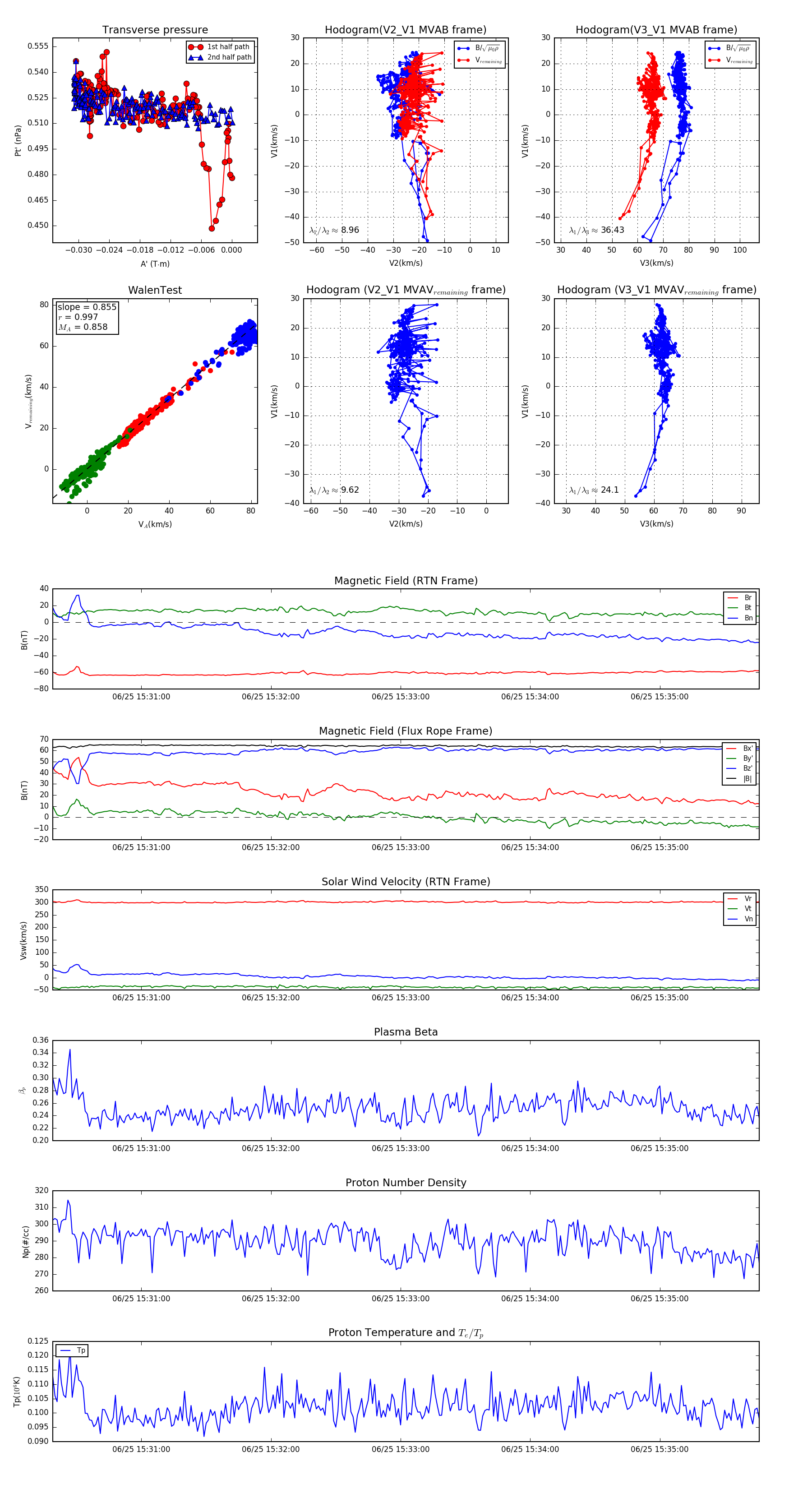
Flux Rope in 2024

Flux Rope Event 2024-06-25 15:30:19 ~ 2024-06-25 15:35:46 (328 seconds)


plot