HOME   LIST
‹–   –›

Flux Rope in 2024

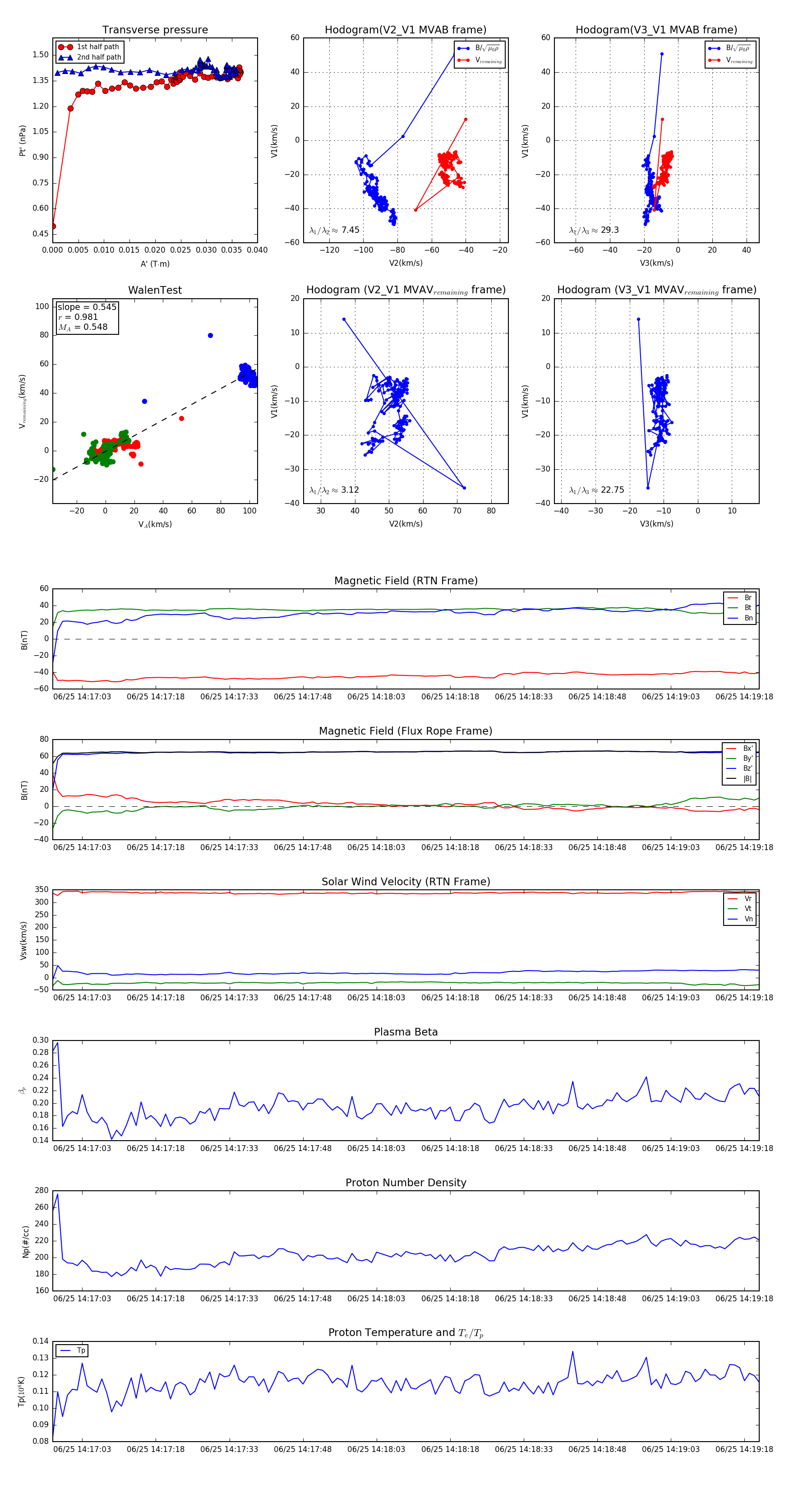
Flux Rope Event 2024-06-25 14:16:57 ~ 2024-06-25 14:19:21 (145 seconds)


plot