HOME   LIST
‹–   –›

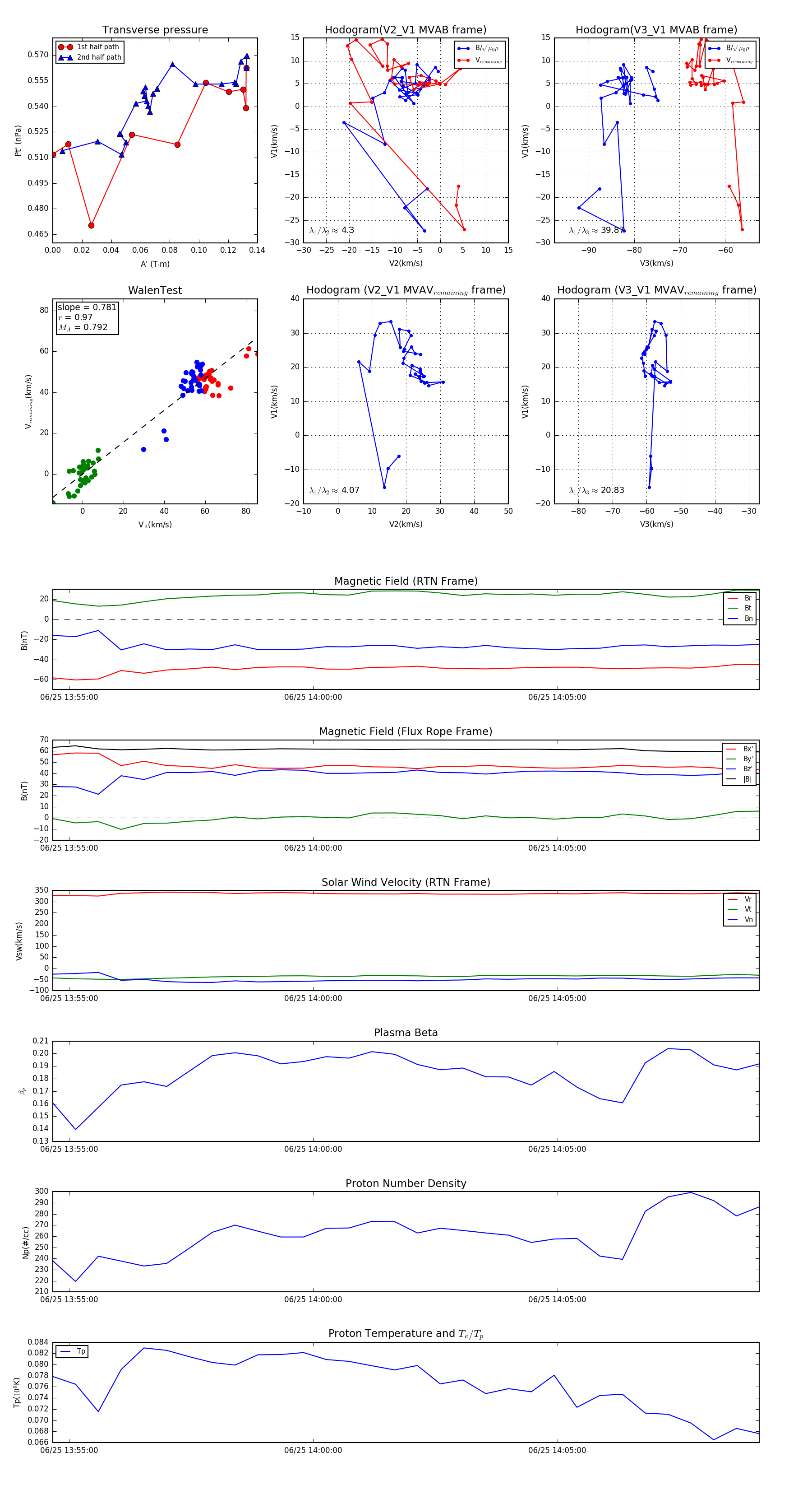
Flux Rope in 2024

Flux Rope Event 2024-06-25 13:54:40 ~ 2024-06-25 14:09:08 (869 seconds)


plot