HOME   LIST
‹–   –›

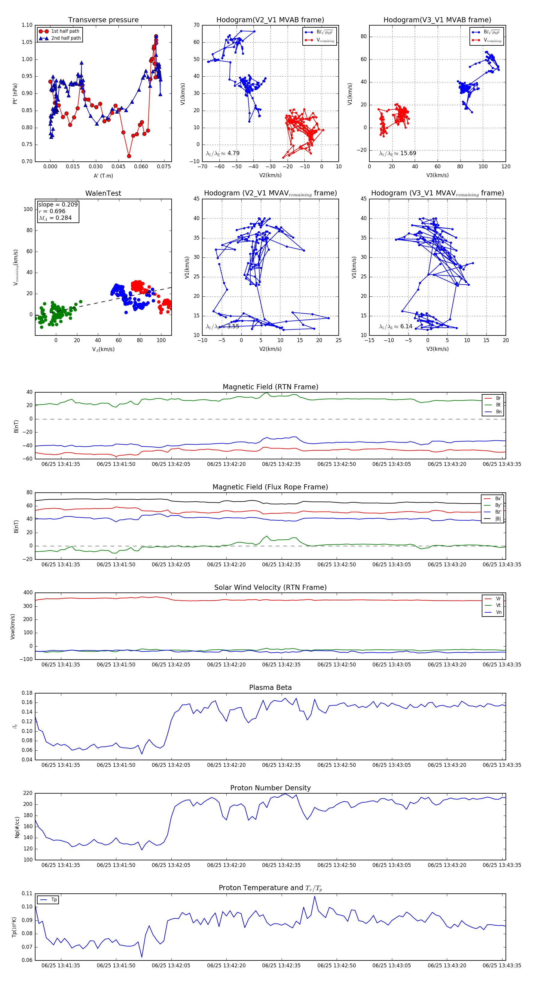
Flux Rope in 2024

Flux Rope Event 2024-06-25 13:41:28 ~ 2024-06-25 13:43:36 (129 seconds)


plot