HOME   LIST
‹–   –›

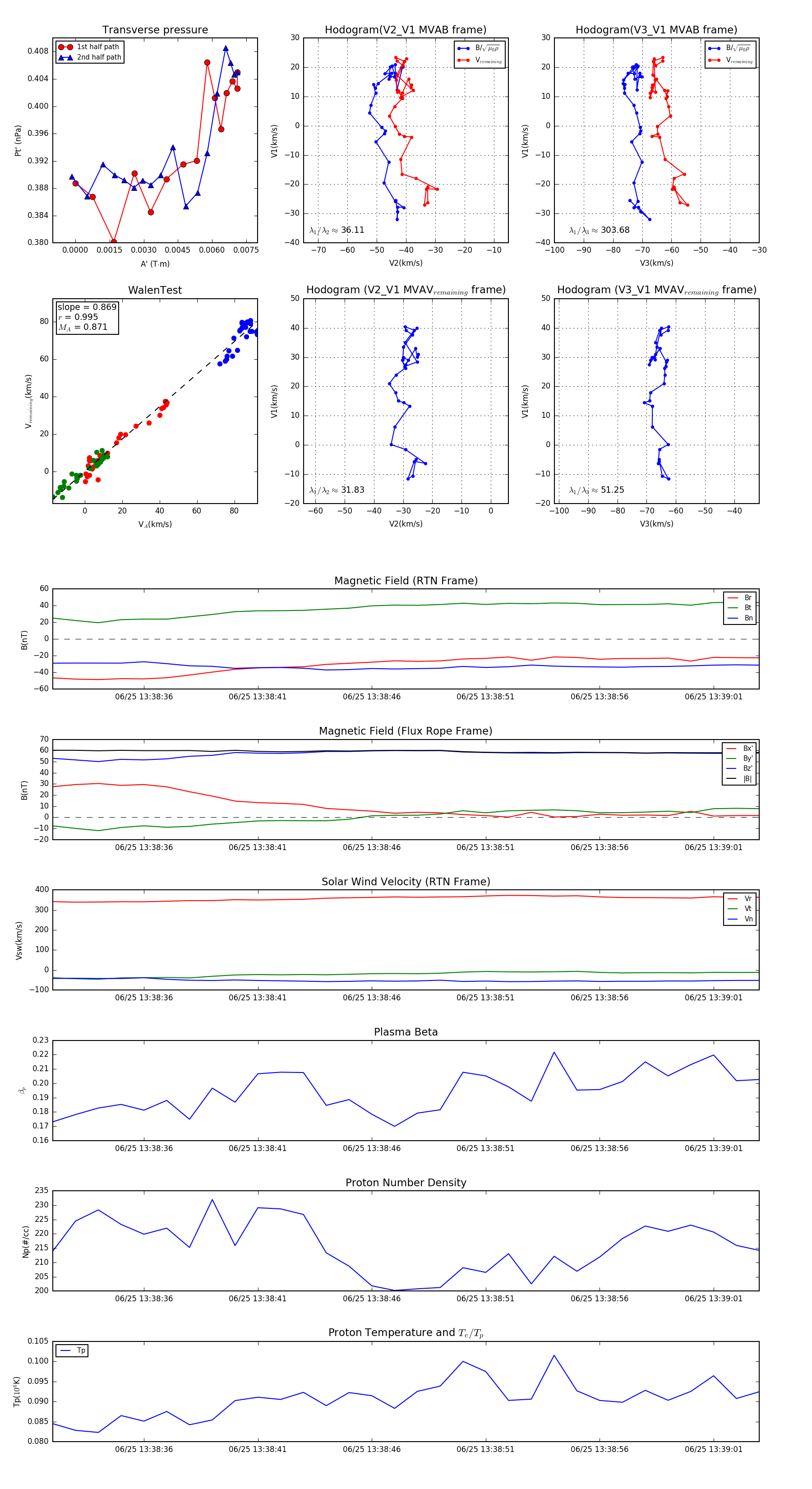
Flux Rope in 2024

Flux Rope Event 2024-06-25 13:38:32 ~ 2024-06-25 13:39:03 (32 seconds)


plot