HOME   LIST
‹–   –›

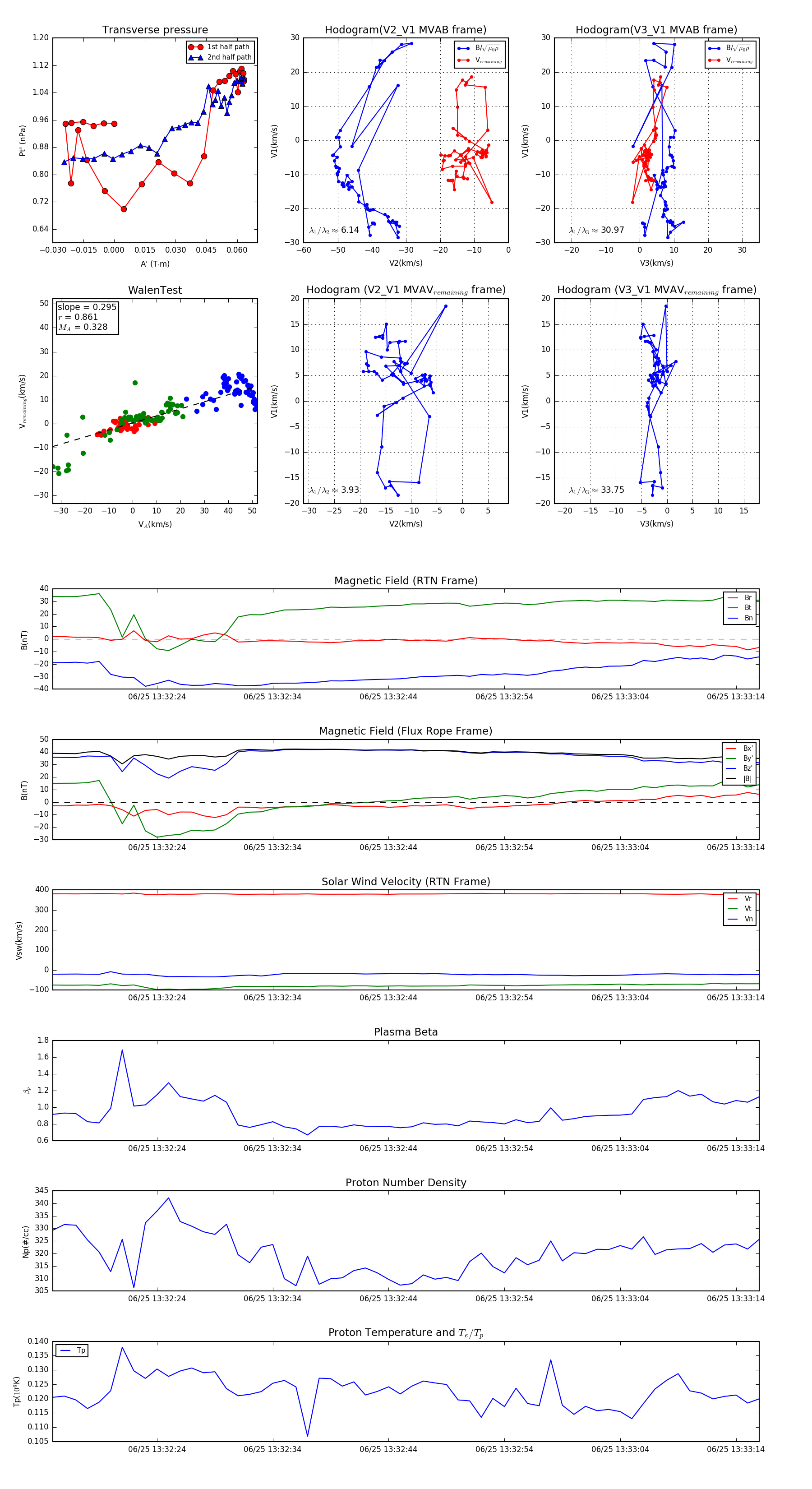
Flux Rope in 2024

Flux Rope Event 2024-06-25 13:32:15 ~ 2024-06-25 13:33:16 (62 seconds)


plot