HOME   LIST
‹–   –›

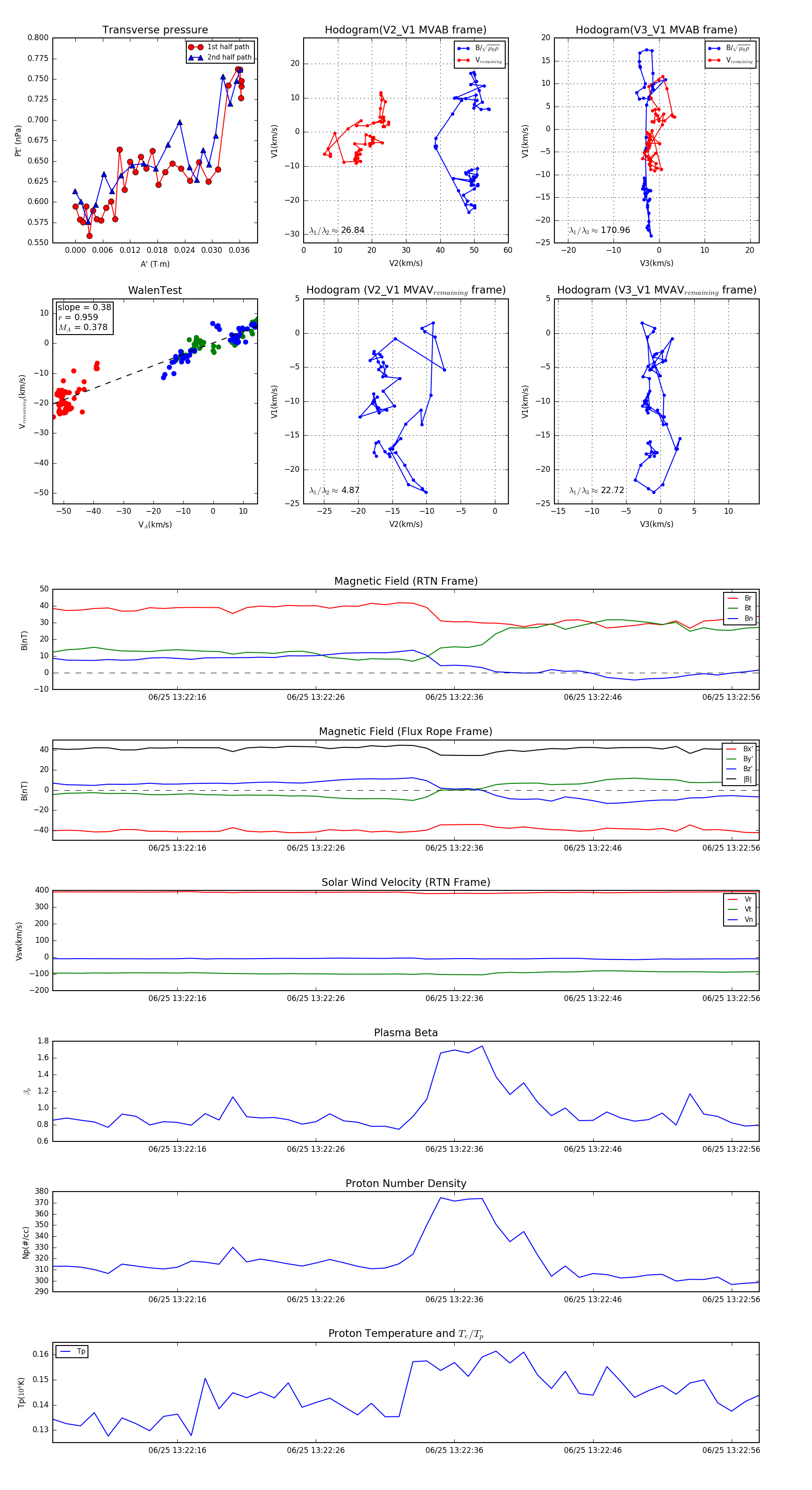
Flux Rope in 2024

Flux Rope Event 2024-06-25 13:22:07 ~ 2024-06-25 13:22:58 (52 seconds)


plot