HOME   LIST
‹–   –›

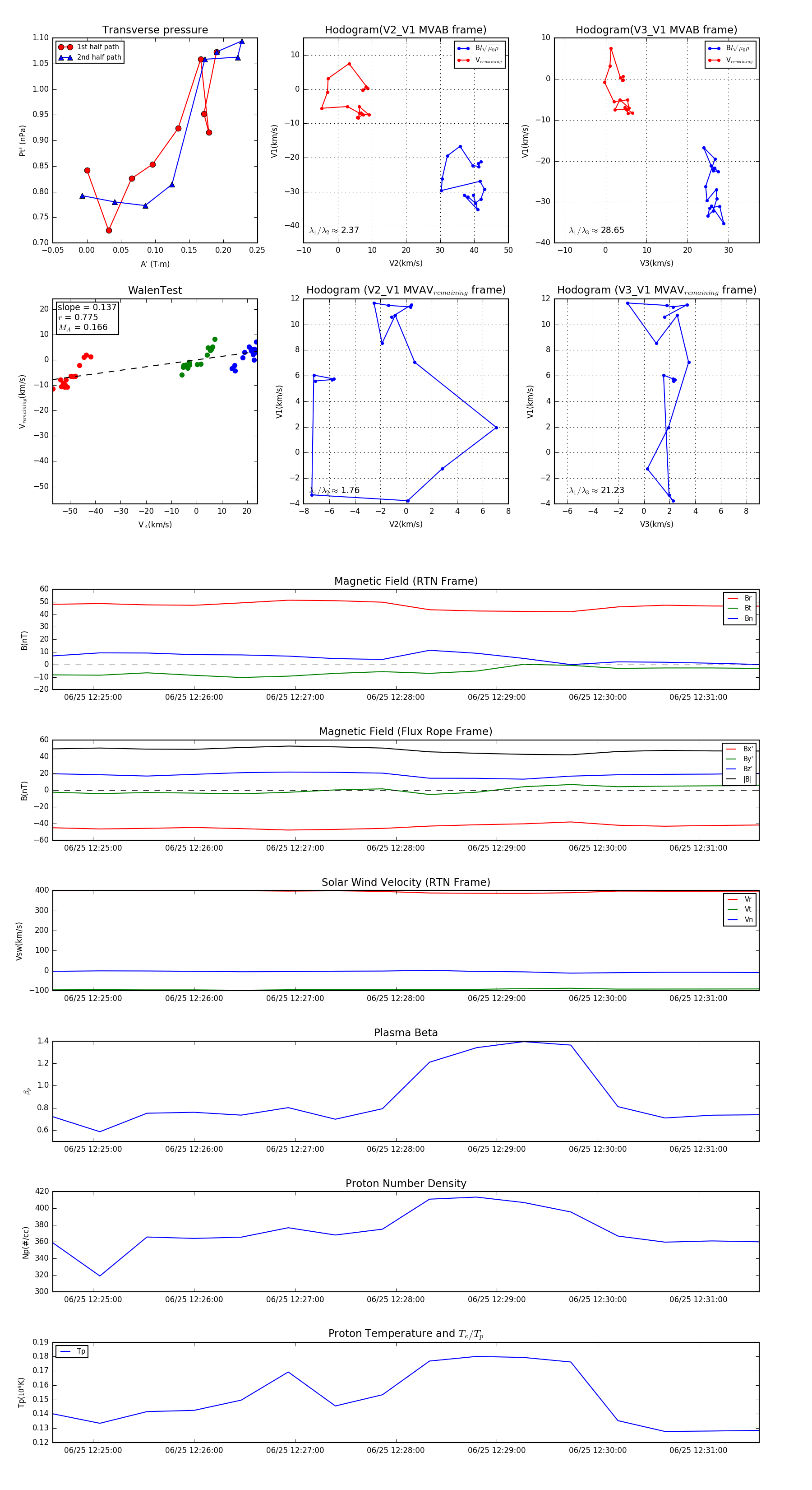
Flux Rope in 2024

Flux Rope Event 2024-06-25 12:24:36 ~ 2024-06-25 12:31:36 (421 seconds)


plot