HOME   LIST
‹–   –›

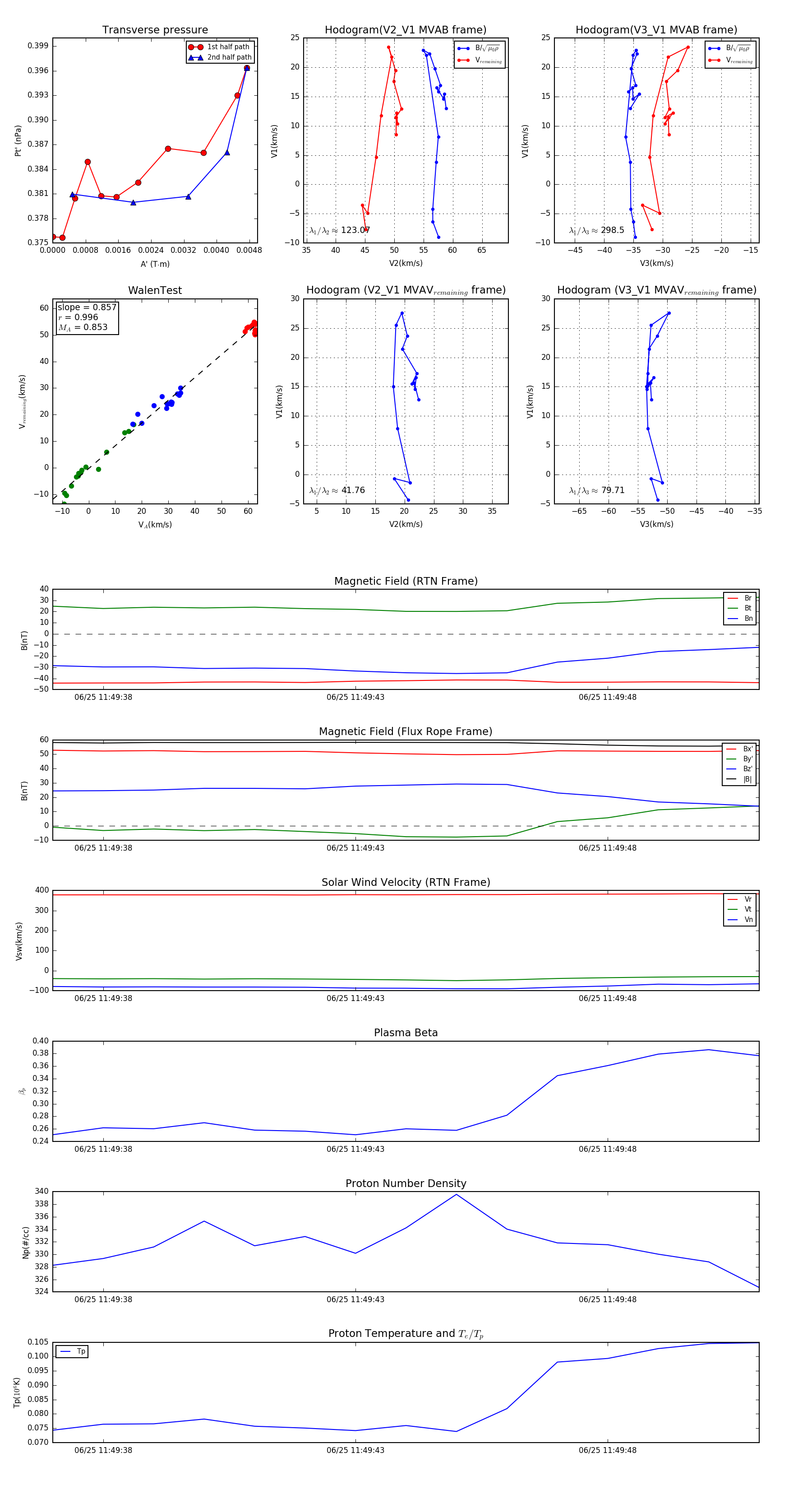
Flux Rope in 2024

Flux Rope Event 2024-06-25 11:49:37 ~ 2024-06-25 11:49:51 (15 seconds)


plot