HOME   LIST
‹–   –›

Flux Rope in 2024

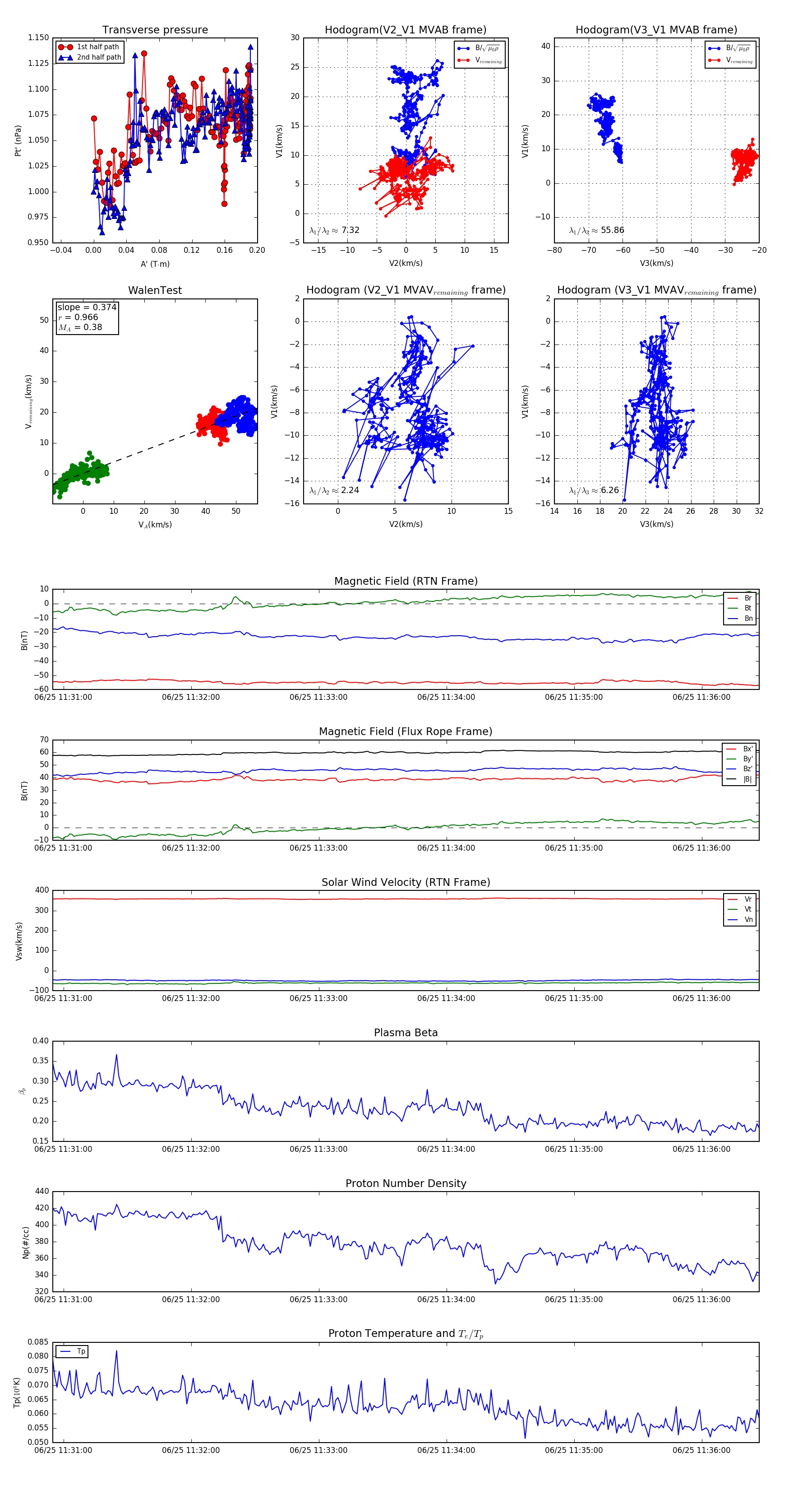
Flux Rope Event 2024-06-25 11:30:55 ~ 2024-06-25 11:36:27 (333 seconds)


plot