HOME   LIST
‹–   –›

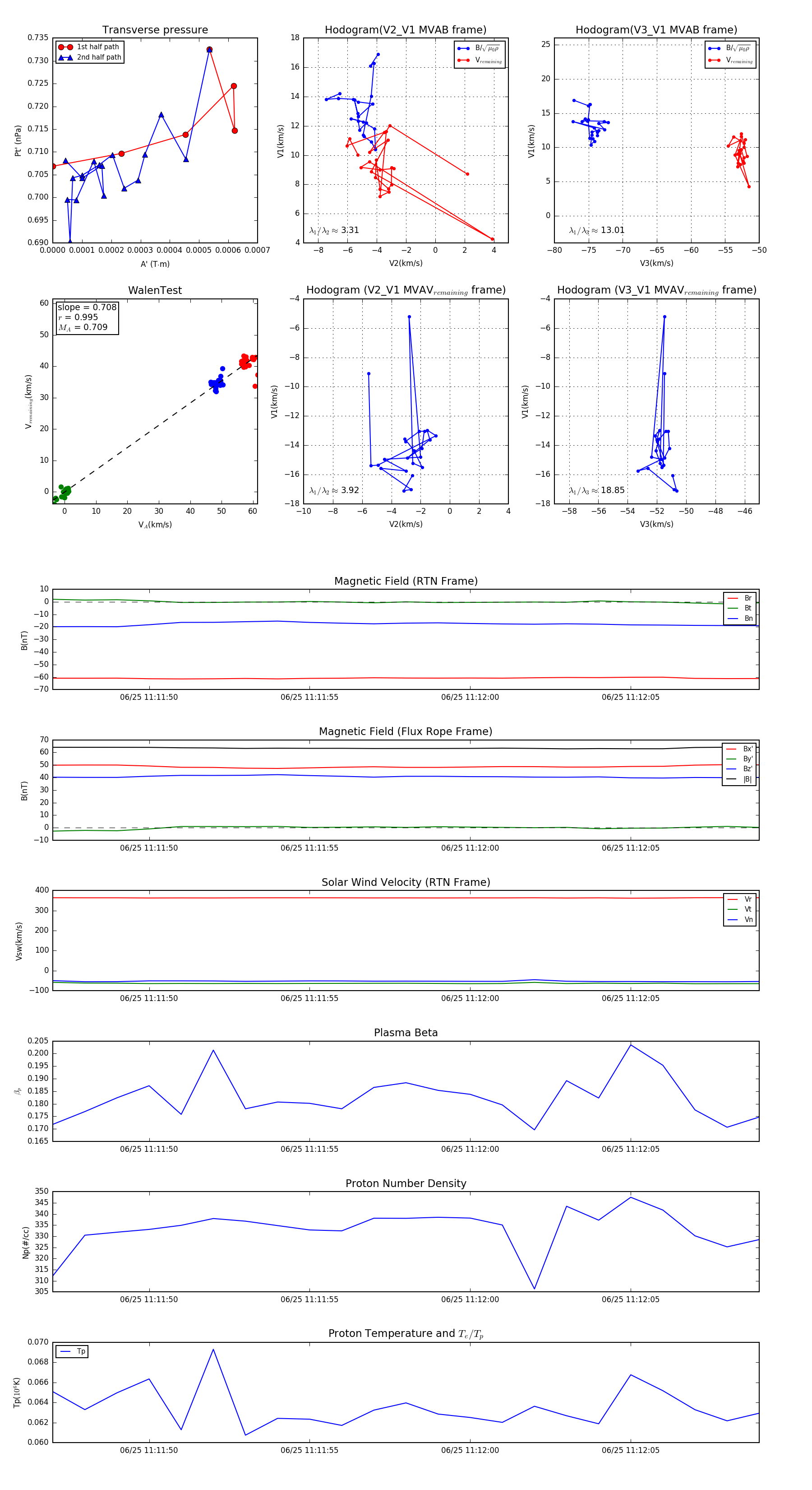
Flux Rope in 2024

Flux Rope Event 2024-06-25 11:11:47 ~ 2024-06-25 11:12:09 (23 seconds)


plot