HOME   LIST
‹–   –›

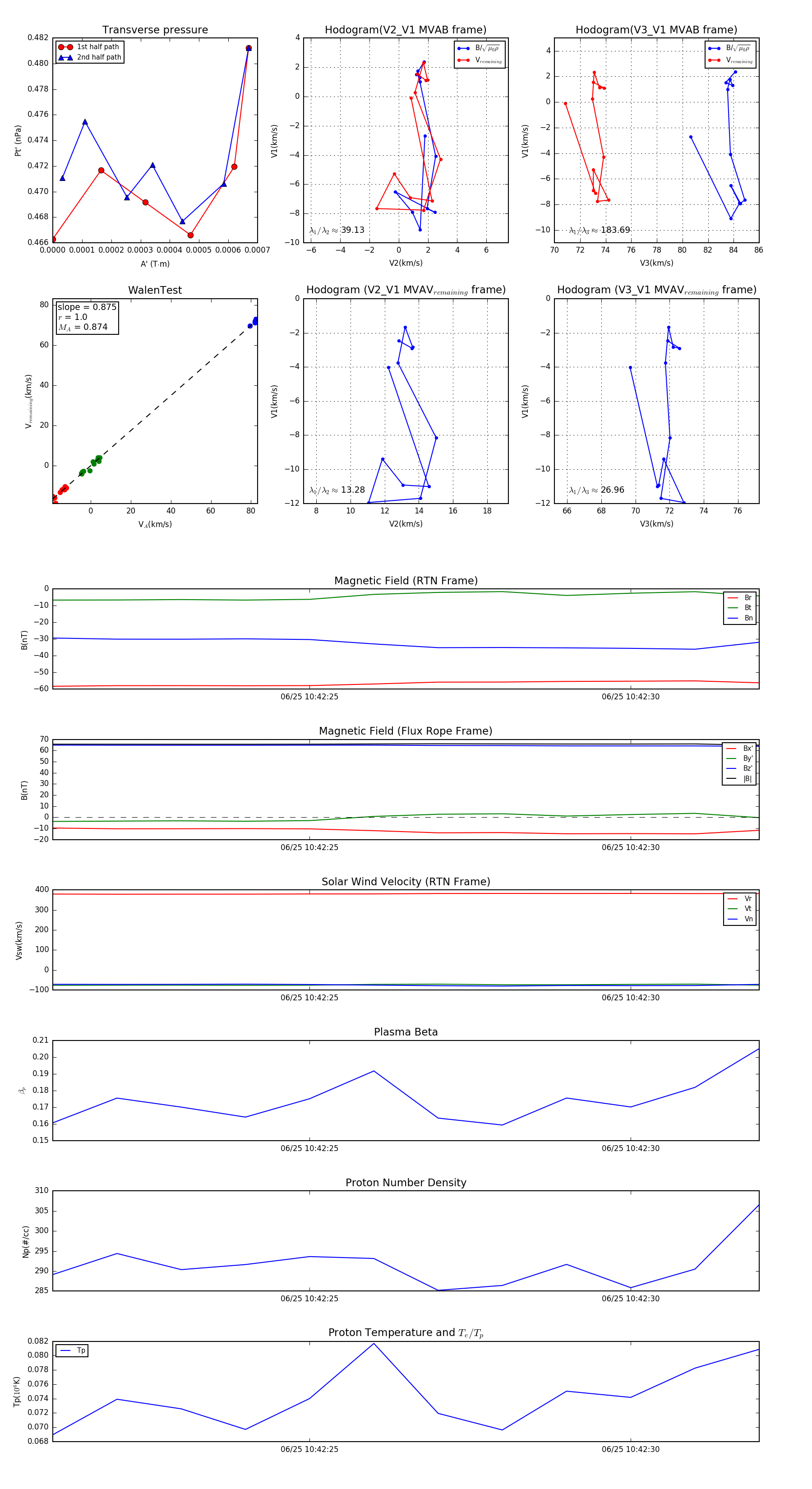
Flux Rope in 2024

Flux Rope Event 2024-06-25 10:42:21 ~ 2024-06-25 10:42:32 (12 seconds)


plot