HOME   LIST
‹–   –›

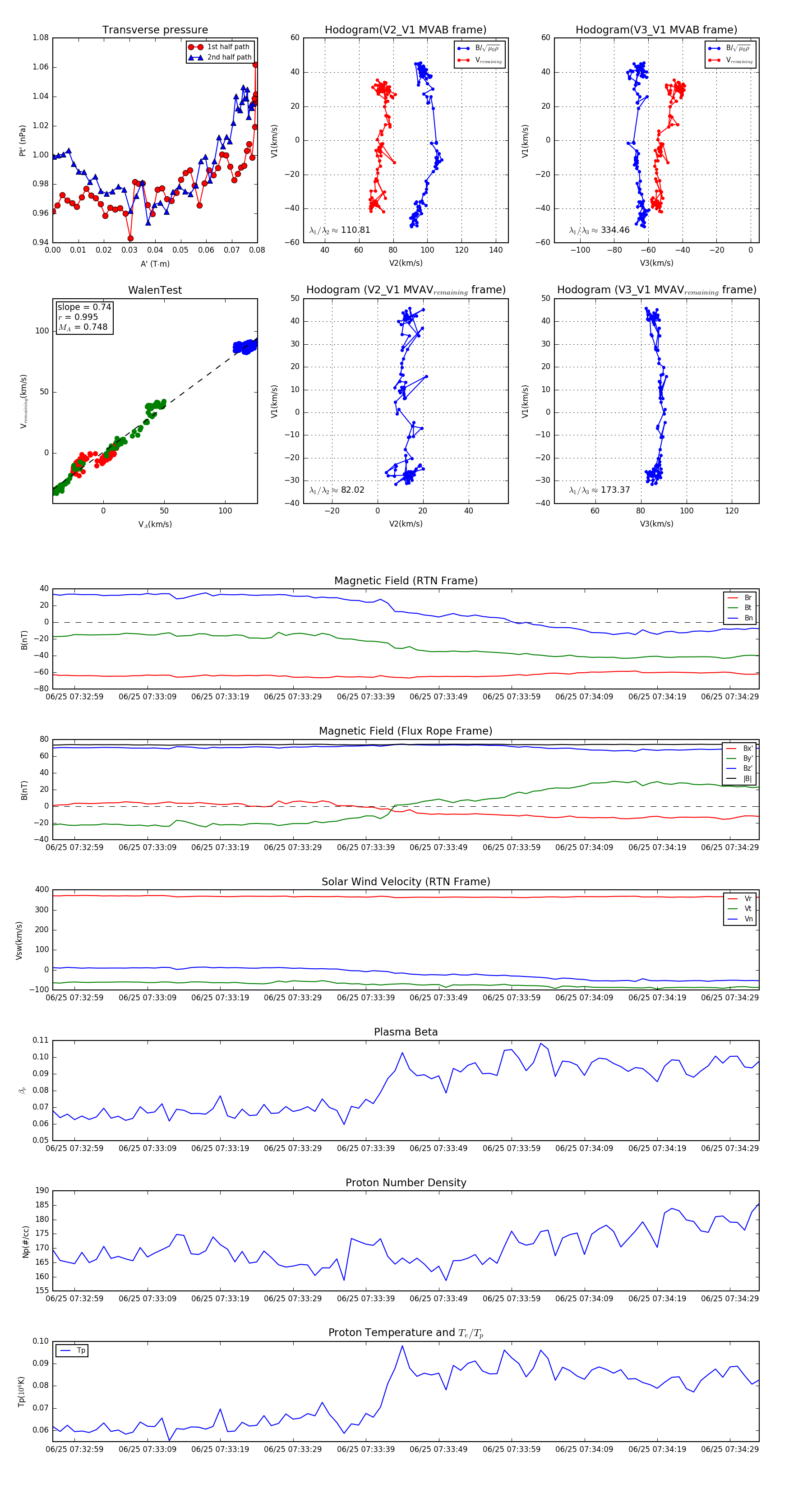
Flux Rope in 2024

Flux Rope Event 2024-06-25 07:32:56 ~ 2024-06-25 07:34:33 (98 seconds)


plot