HOME   LIST
‹–   –›

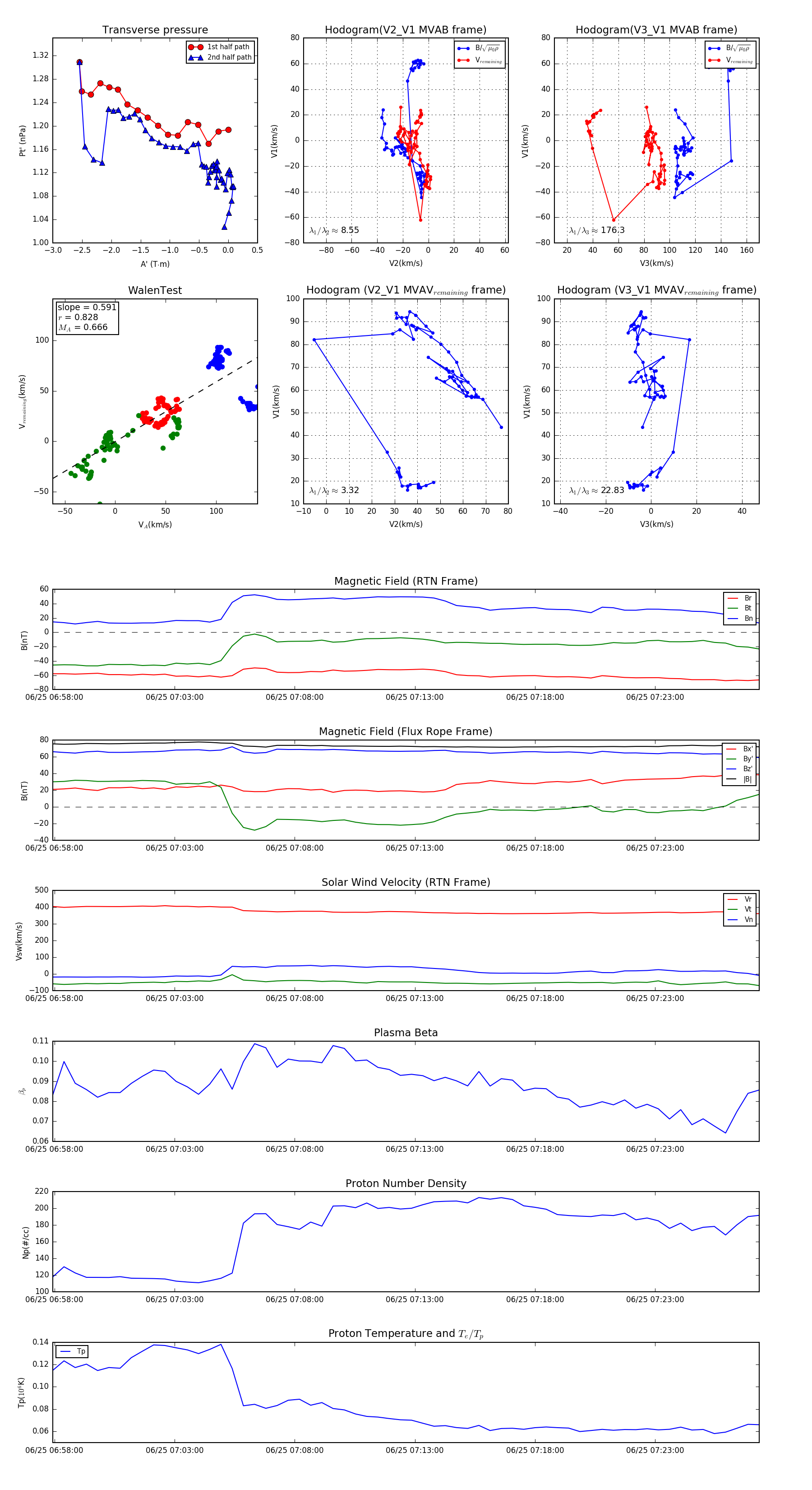
Flux Rope in 2024

Flux Rope Event 2024-06-25 06:57:56 ~ 2024-06-25 07:27:20 (1765 seconds)


plot