HOME   LIST
‹–   –›

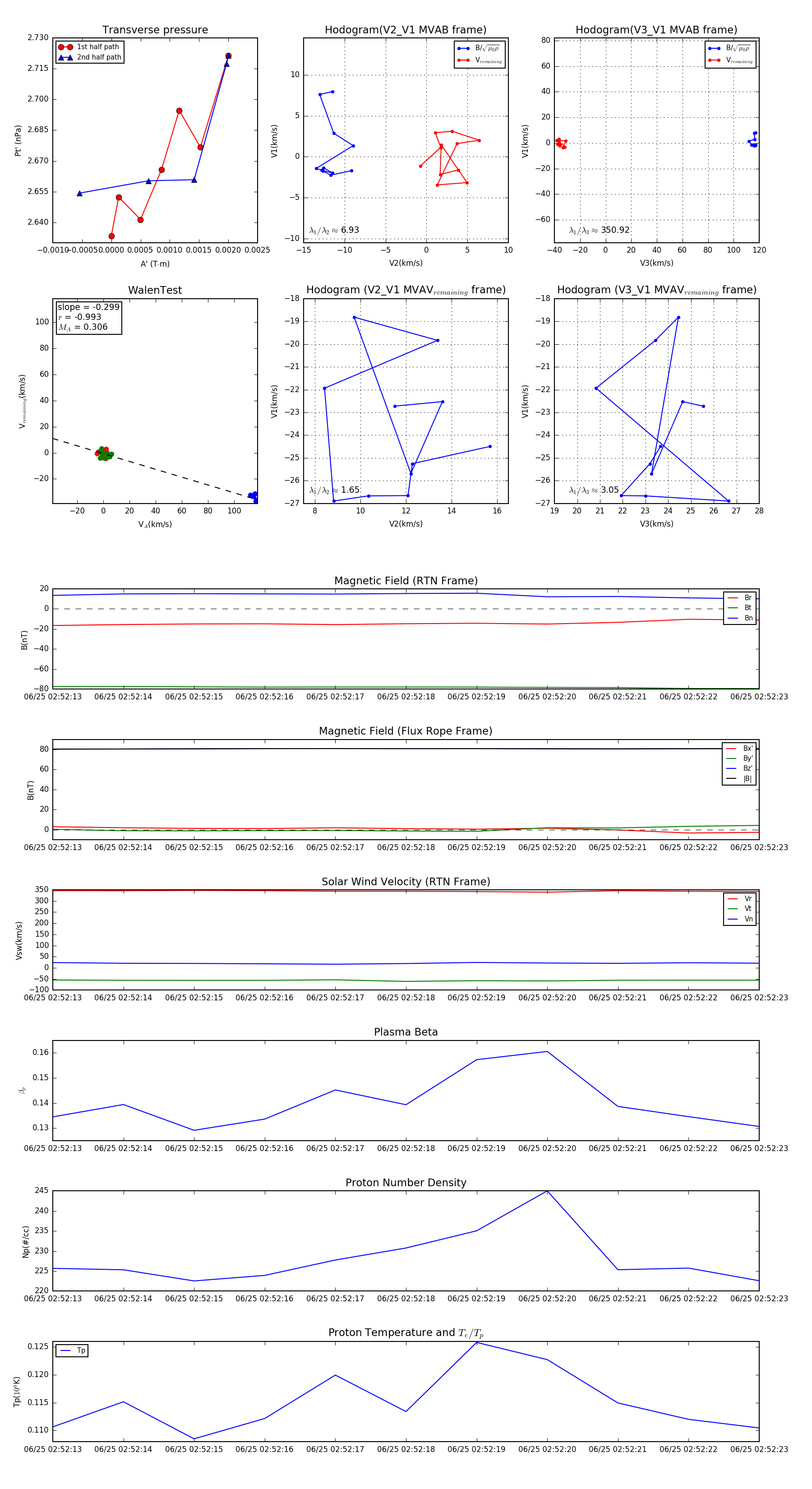
Flux Rope in 2024

Flux Rope Event 2024-06-25 02:52:13 ~ 2024-06-25 02:52:23 (11 seconds)


plot