HOME   LIST
‹–   –›

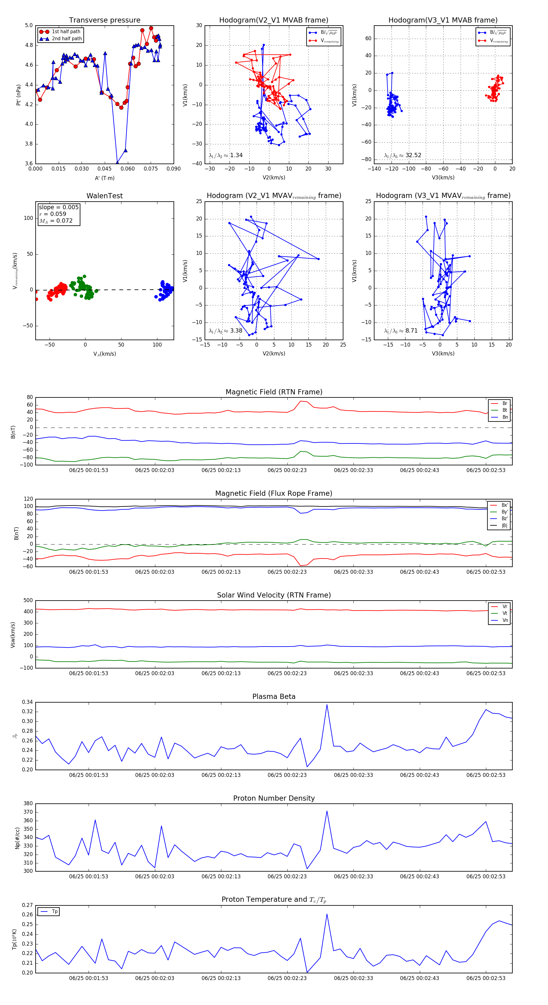
Flux Rope in 2024

Flux Rope Event 2024-06-25 00:01:45 ~ 2024-06-25 00:02:57 (73 seconds)


plot