HOME   LIST
‹–   –›

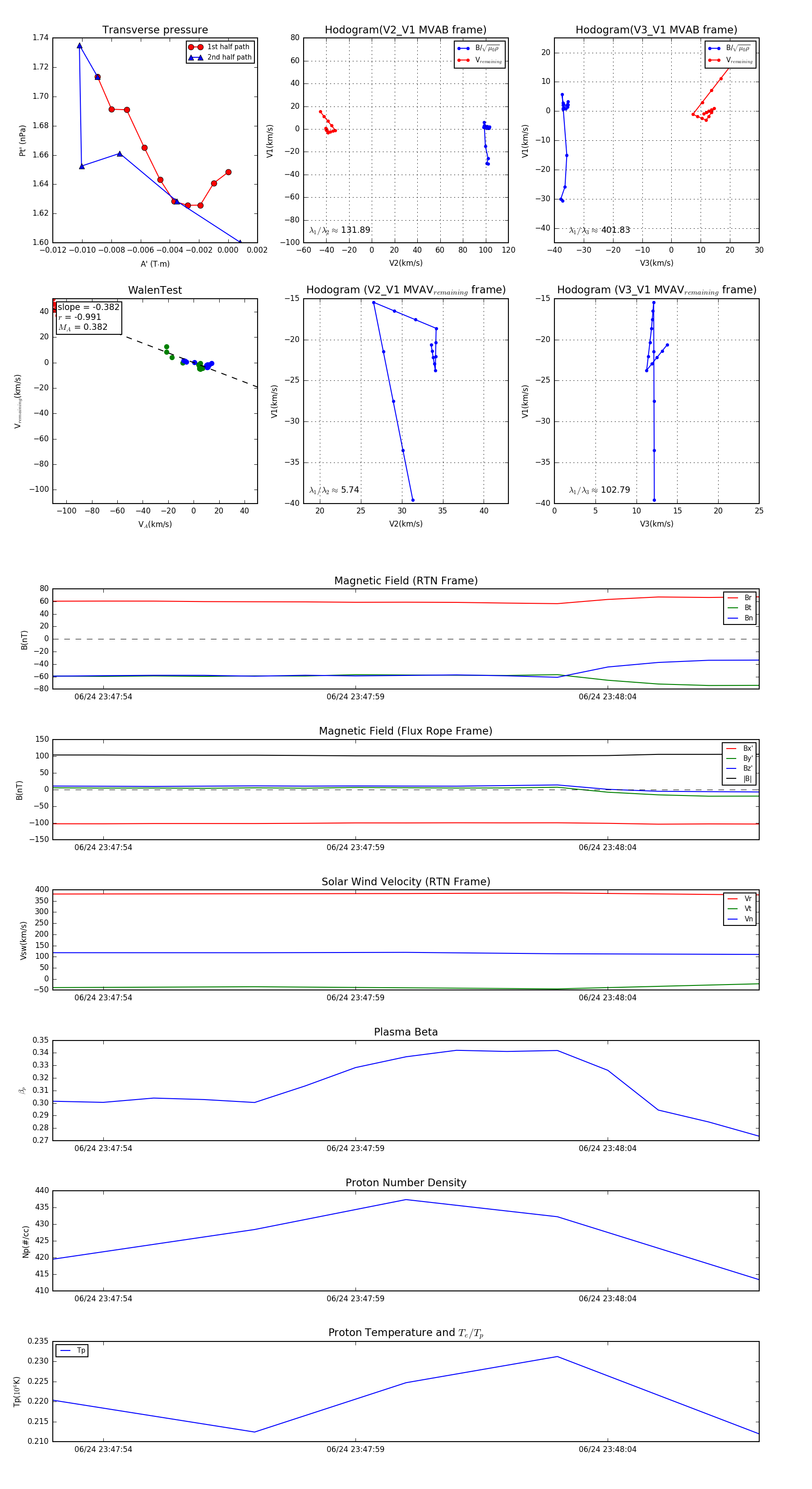
Flux Rope in 2024

Flux Rope Event 2024-06-24 23:47:53 ~ 2024-06-24 23:48:07 (15 seconds)


plot