HOME   LIST
‹–   –›

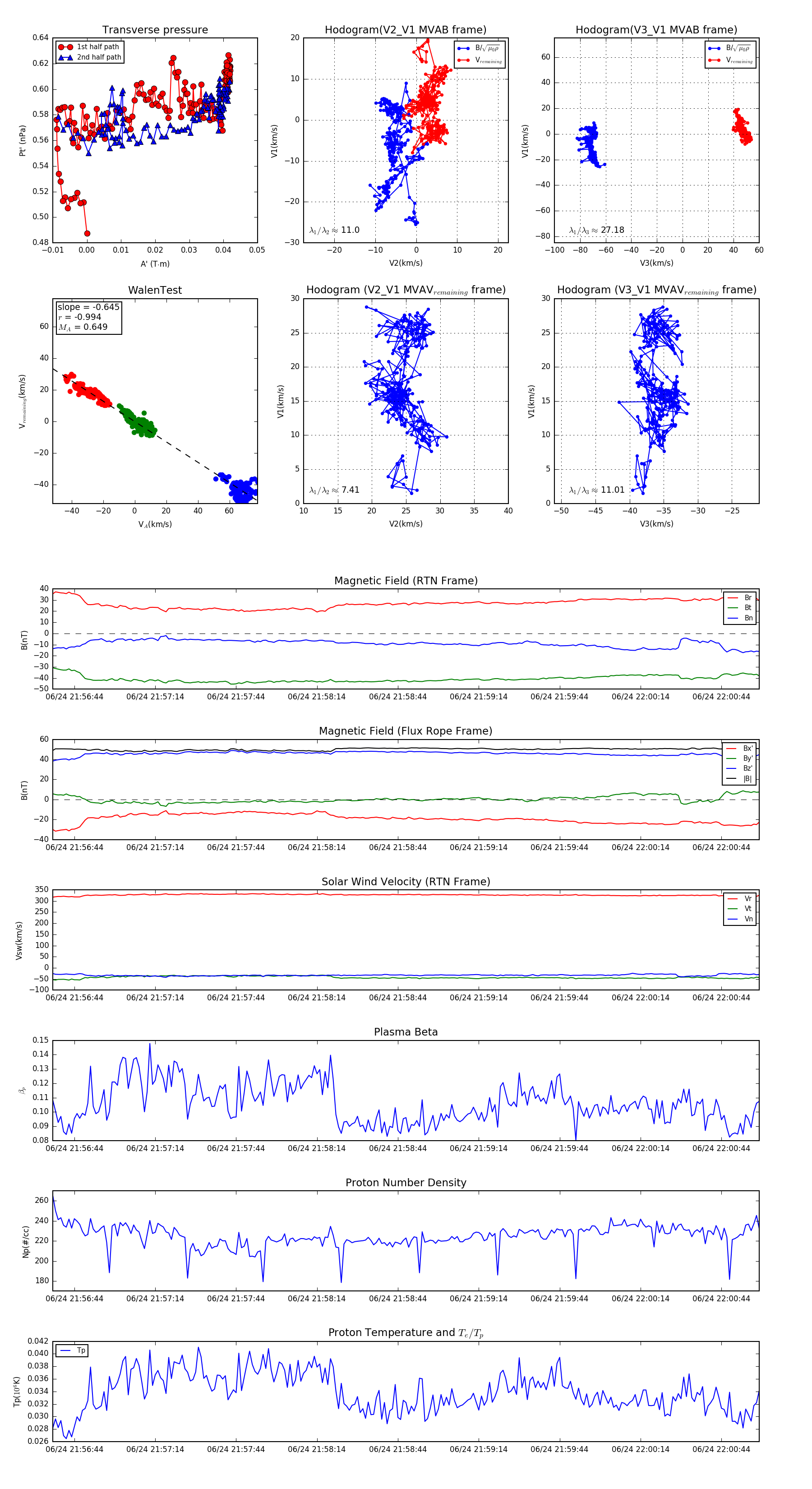
Flux Rope in 2024

Flux Rope Event 2024-06-24 21:56:36 ~ 2024-06-24 22:00:58 (263 seconds)


plot