HOME   LIST
‹–   –›

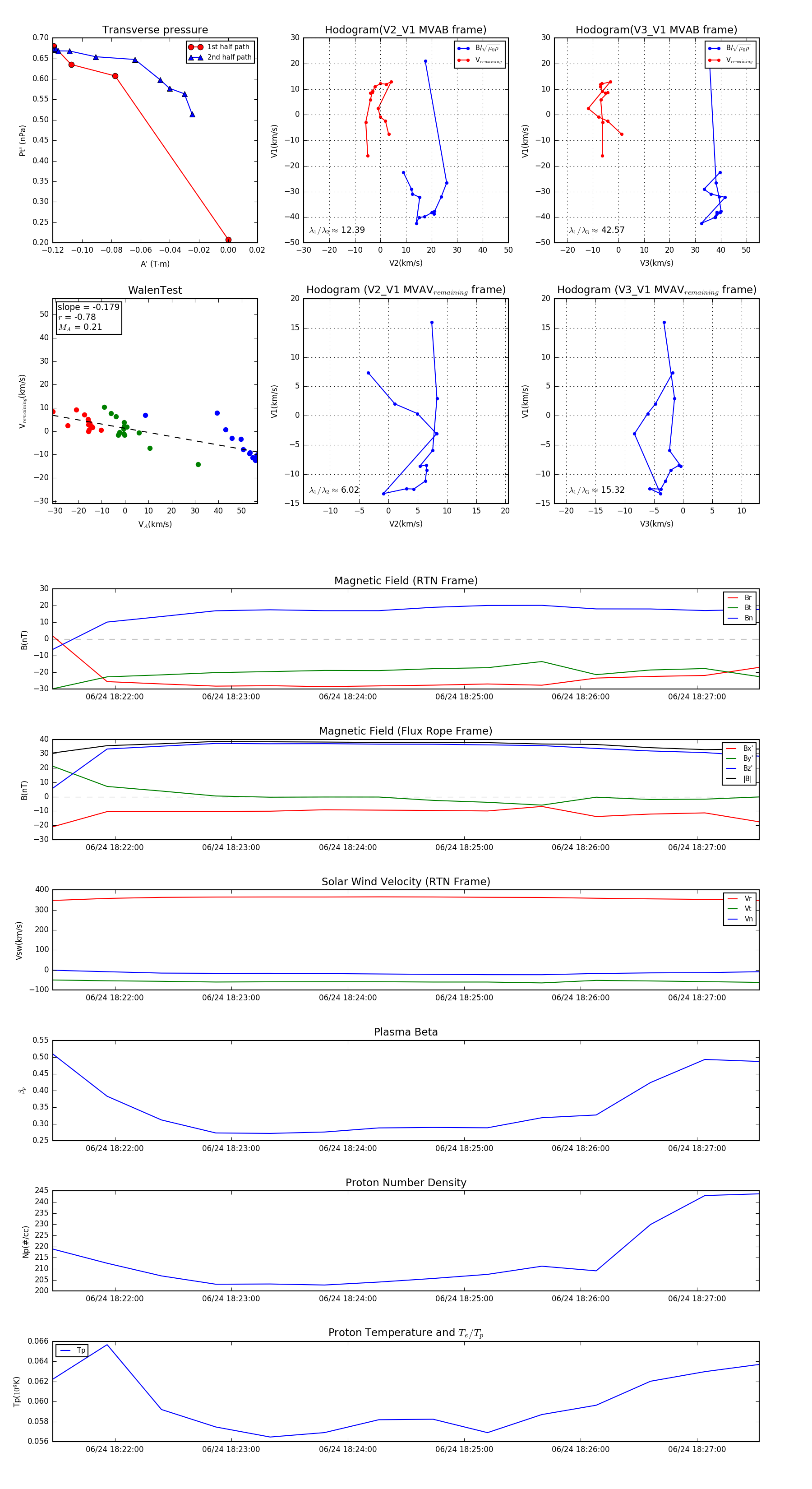
Flux Rope in 2024

Flux Rope Event 2024-06-24 18:21:28 ~ 2024-06-24 18:27:32 (365 seconds)


plot