HOME   LIST
‹–   –›

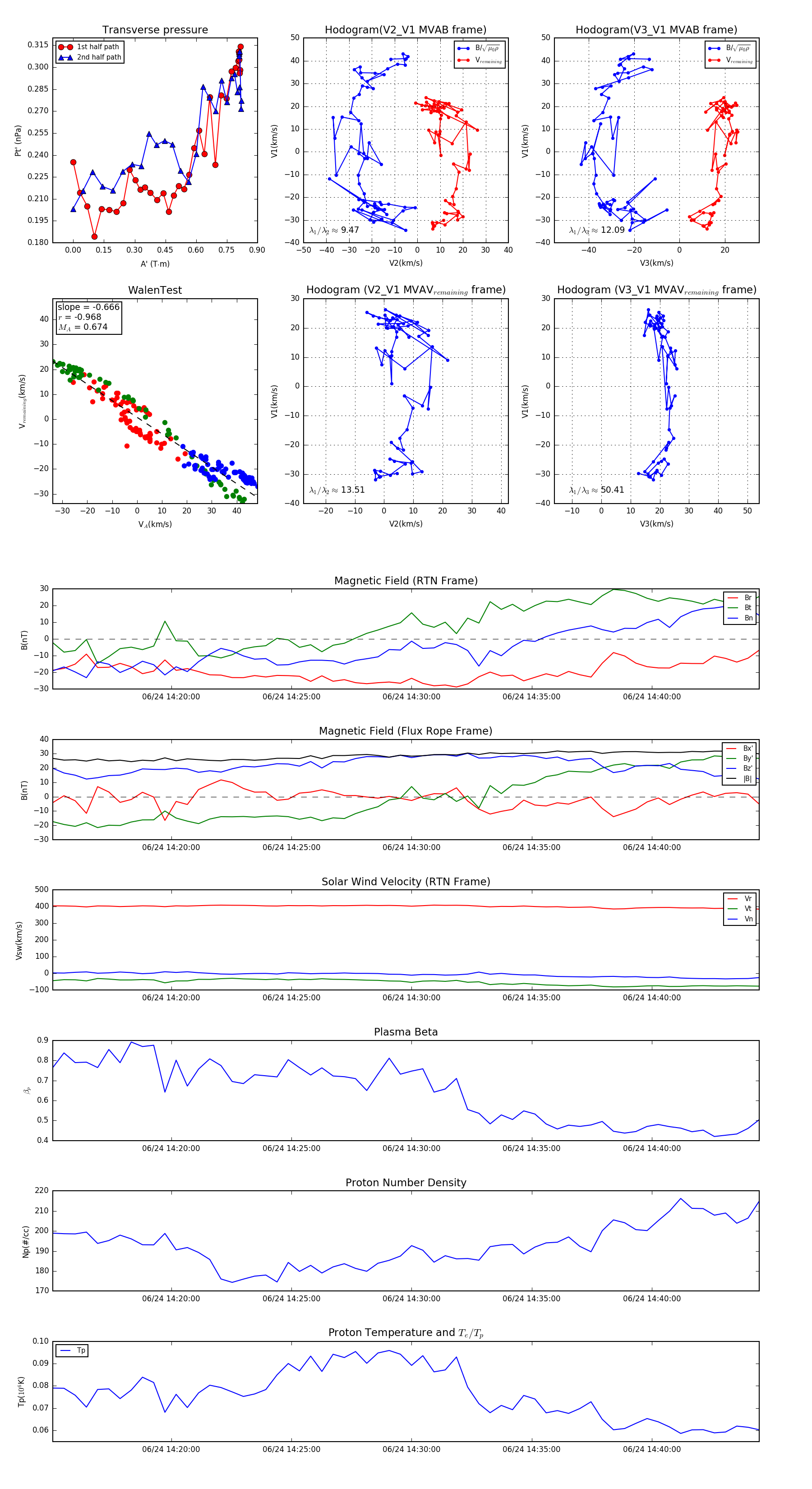
Flux Rope in 2024

Flux Rope Event 2024-06-24 14:15:04 ~ 2024-06-24 14:44:28 (1765 seconds)


plot