HOME   LIST
‹–   –›

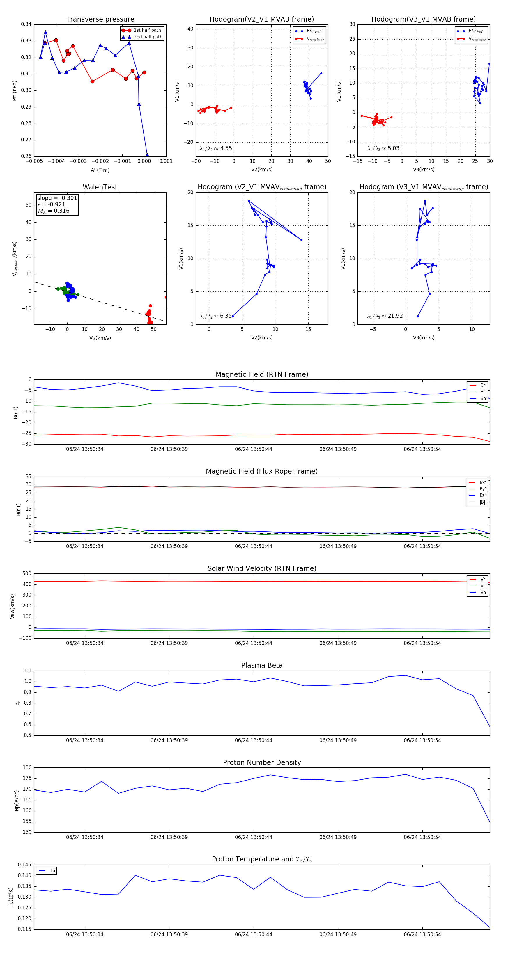
Flux Rope in 2024

Flux Rope Event 2024-06-24 13:50:31 ~ 2024-06-24 13:50:58 (28 seconds)


plot