HOME   LIST
‹–   –›

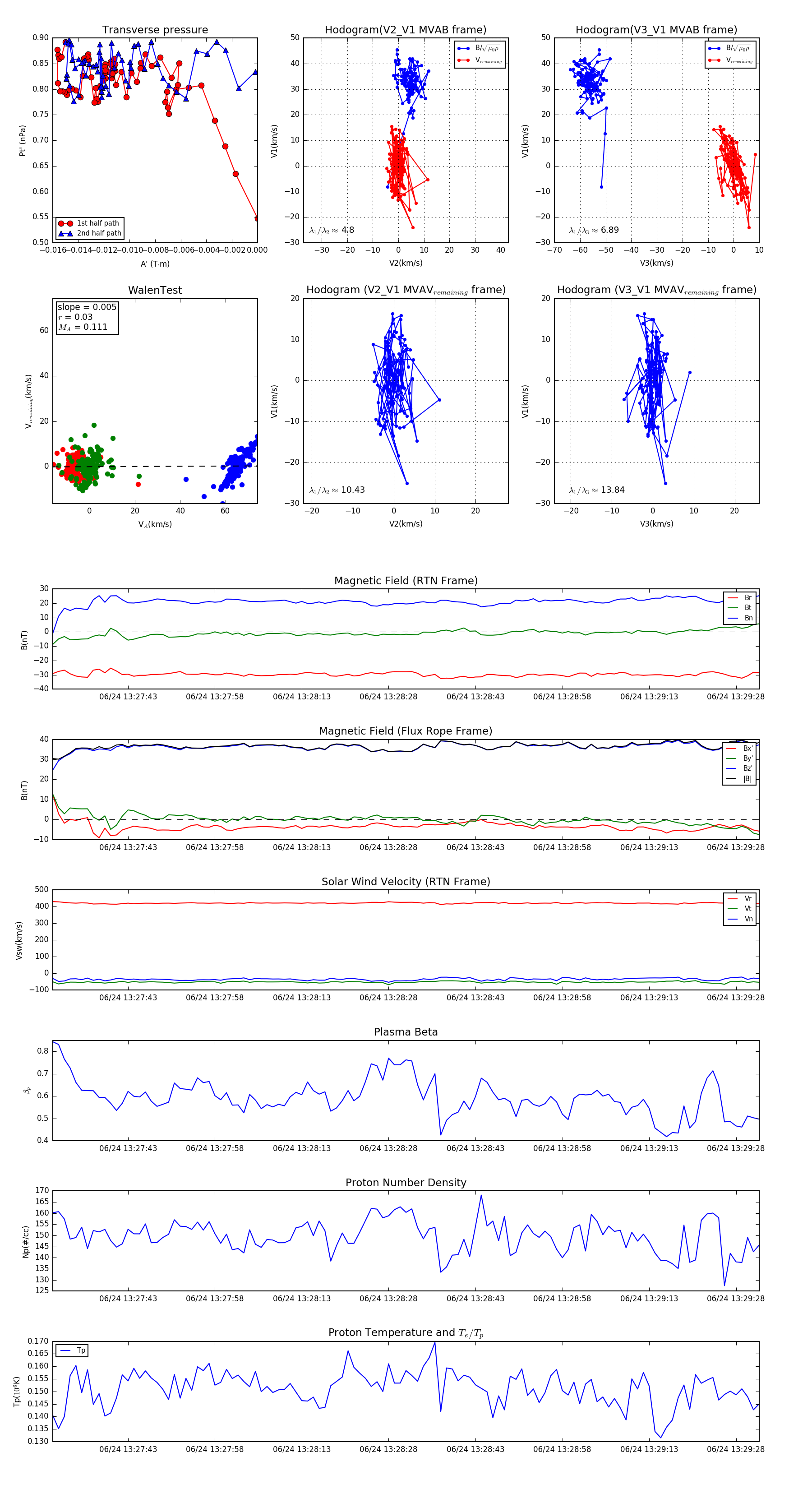
Flux Rope in 2024

Flux Rope Event 2024-06-24 13:27:30 ~ 2024-06-24 13:29:32 (123 seconds)


plot