HOME   LIST
‹–   –›

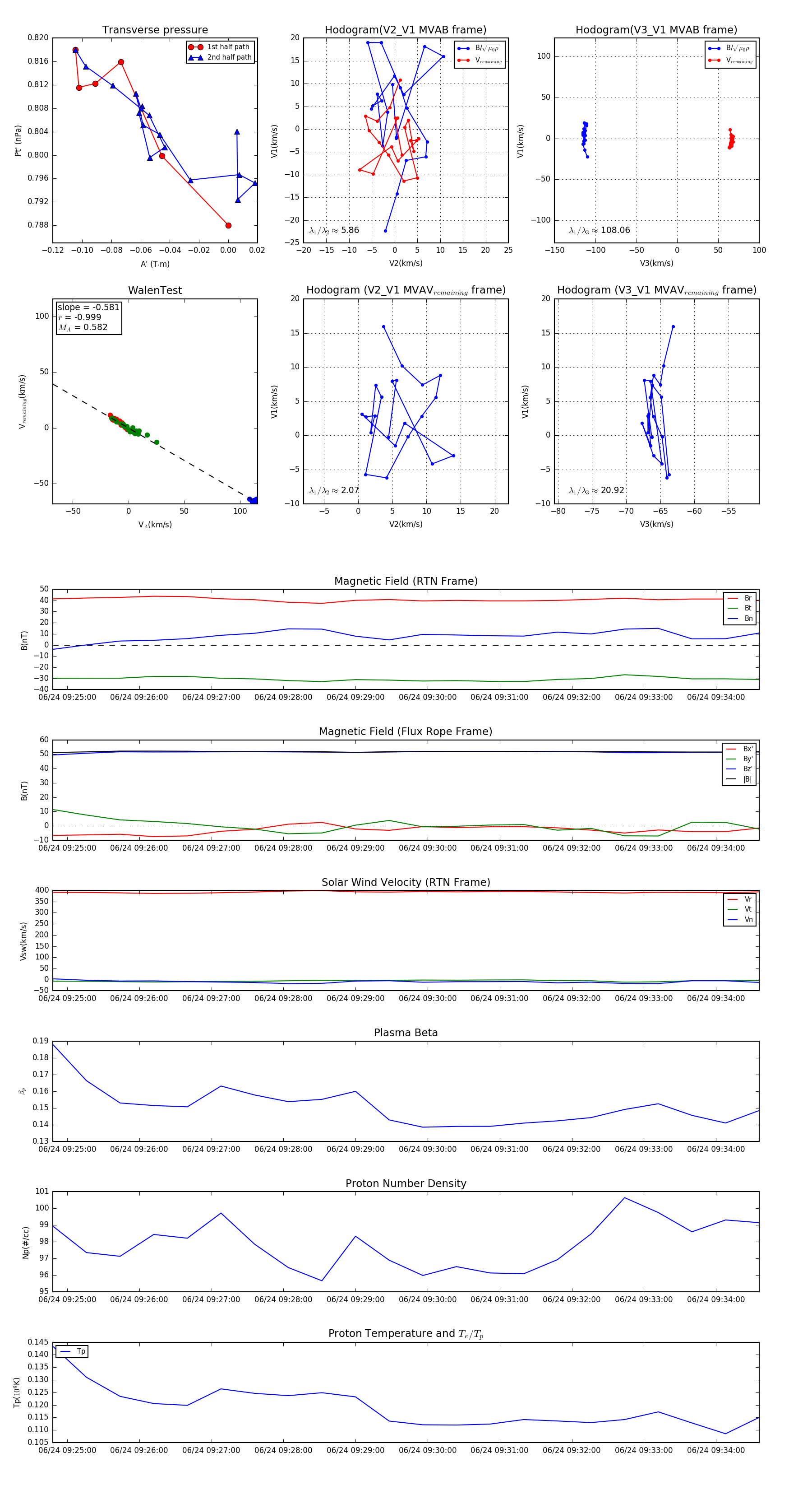
Flux Rope in 2024

Flux Rope Event 2024-06-24 09:24:48 ~ 2024-06-24 09:34:36 (589 seconds)


plot