HOME   LIST
‹–   –›

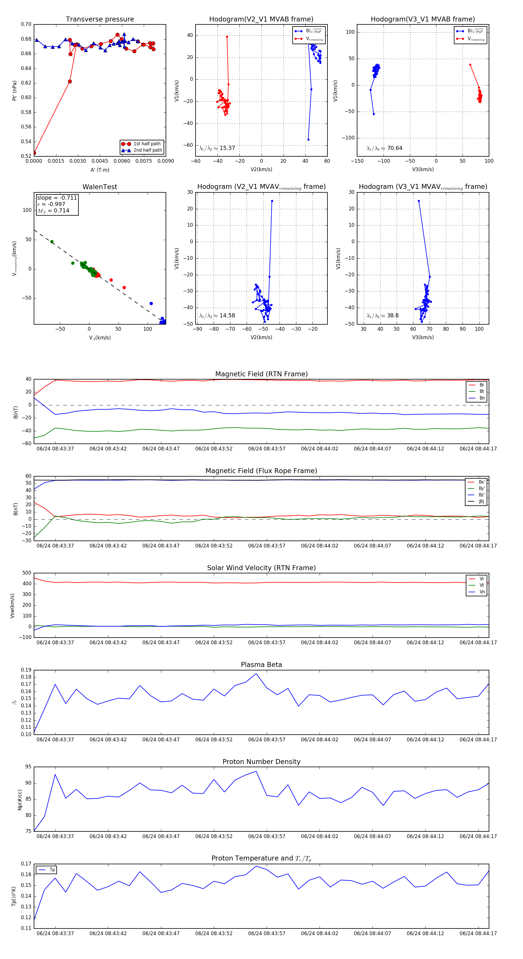
Flux Rope in 2024

Flux Rope Event 2024-06-24 08:43:35 ~ 2024-06-24 08:44:18 (44 seconds)


plot