HOME   LIST
‹–   –›

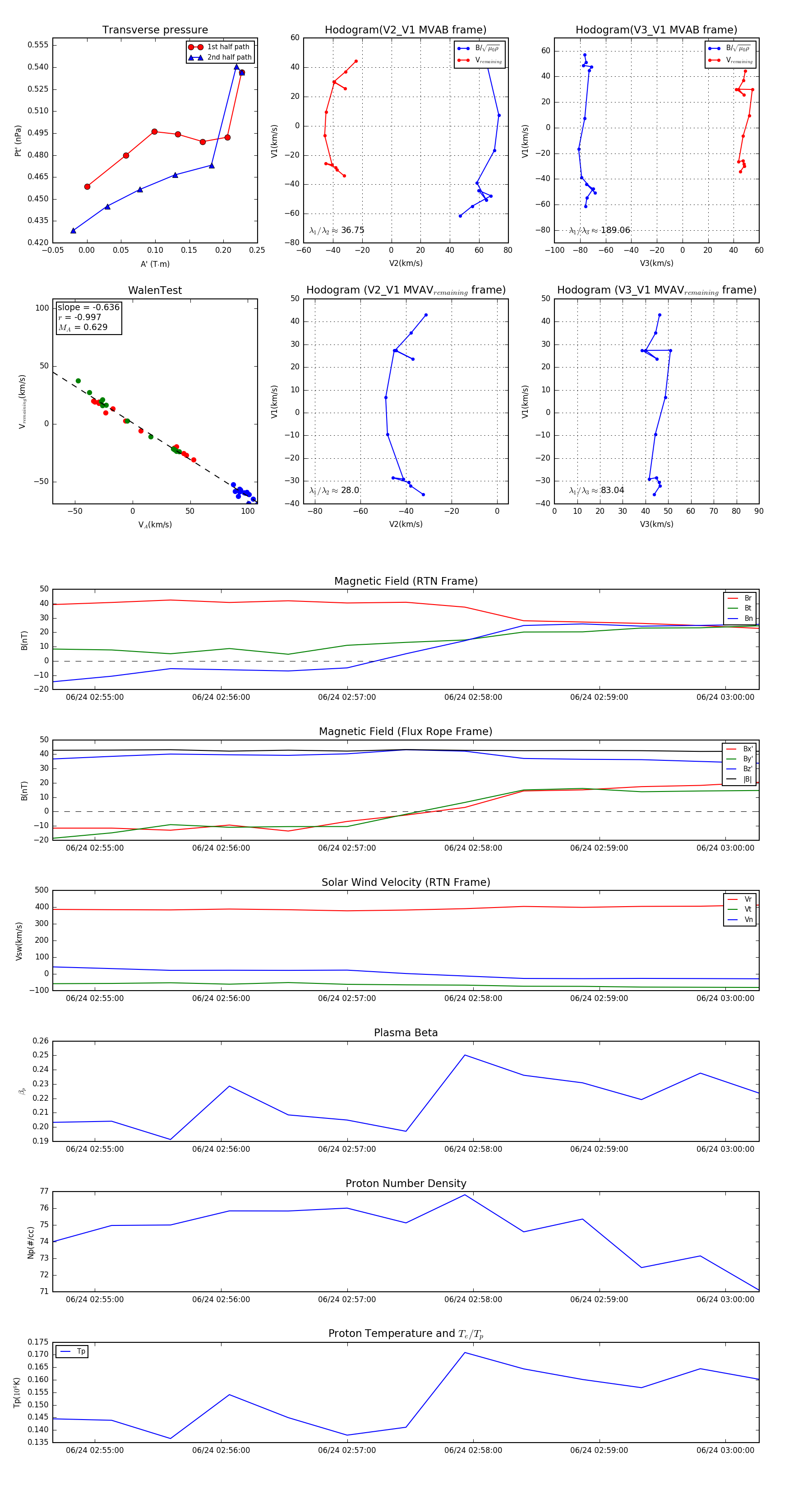
Flux Rope in 2024

Flux Rope Event 2024-06-24 02:54:40 ~ 2024-06-24 03:00:16 (337 seconds)


plot