HOME   LIST
‹–   –›

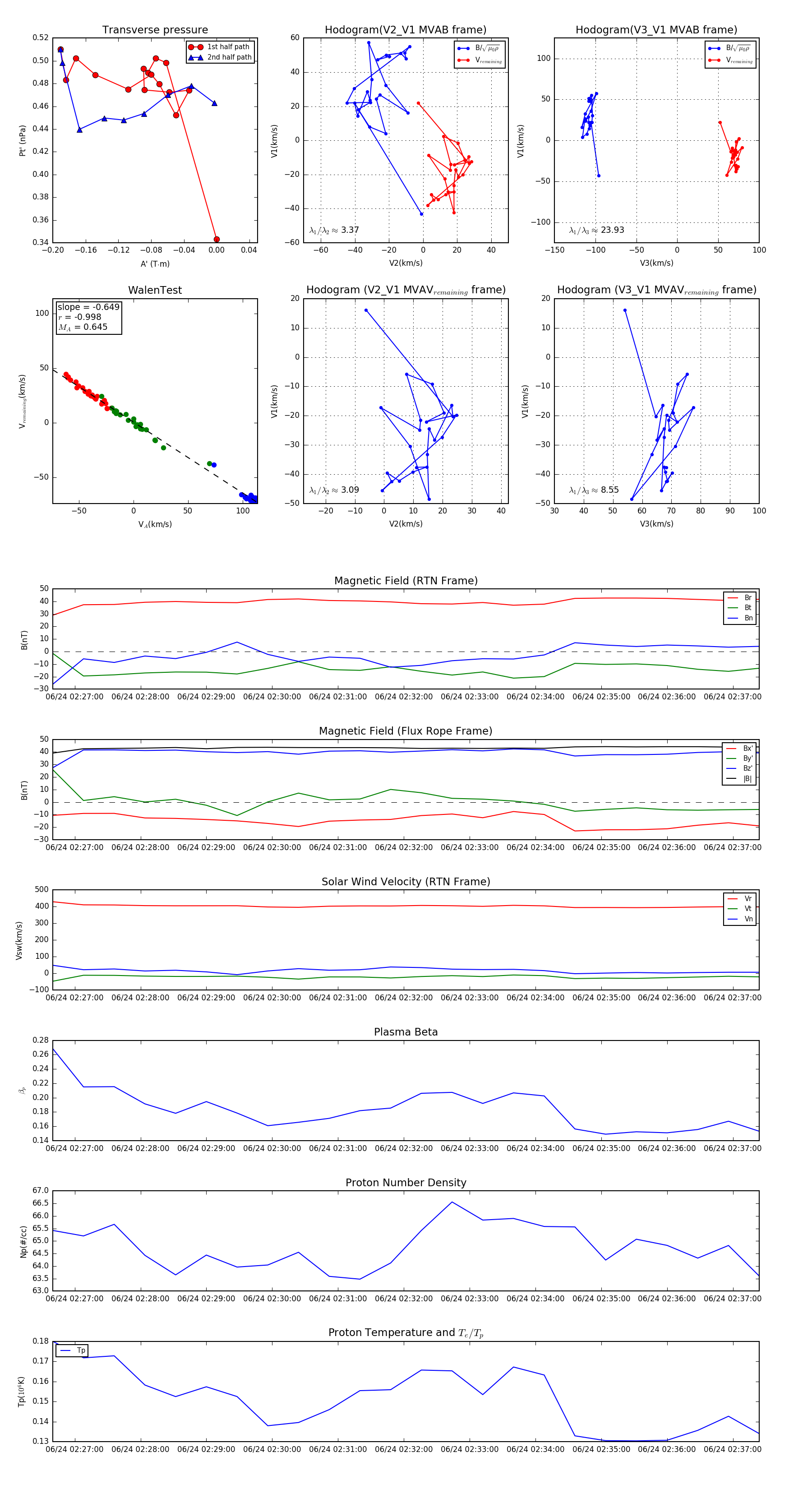
Flux Rope in 2024

Flux Rope Event 2024-06-24 02:26:40 ~ 2024-06-24 02:37:24 (645 seconds)


plot