HOME   LIST
‹–   –›

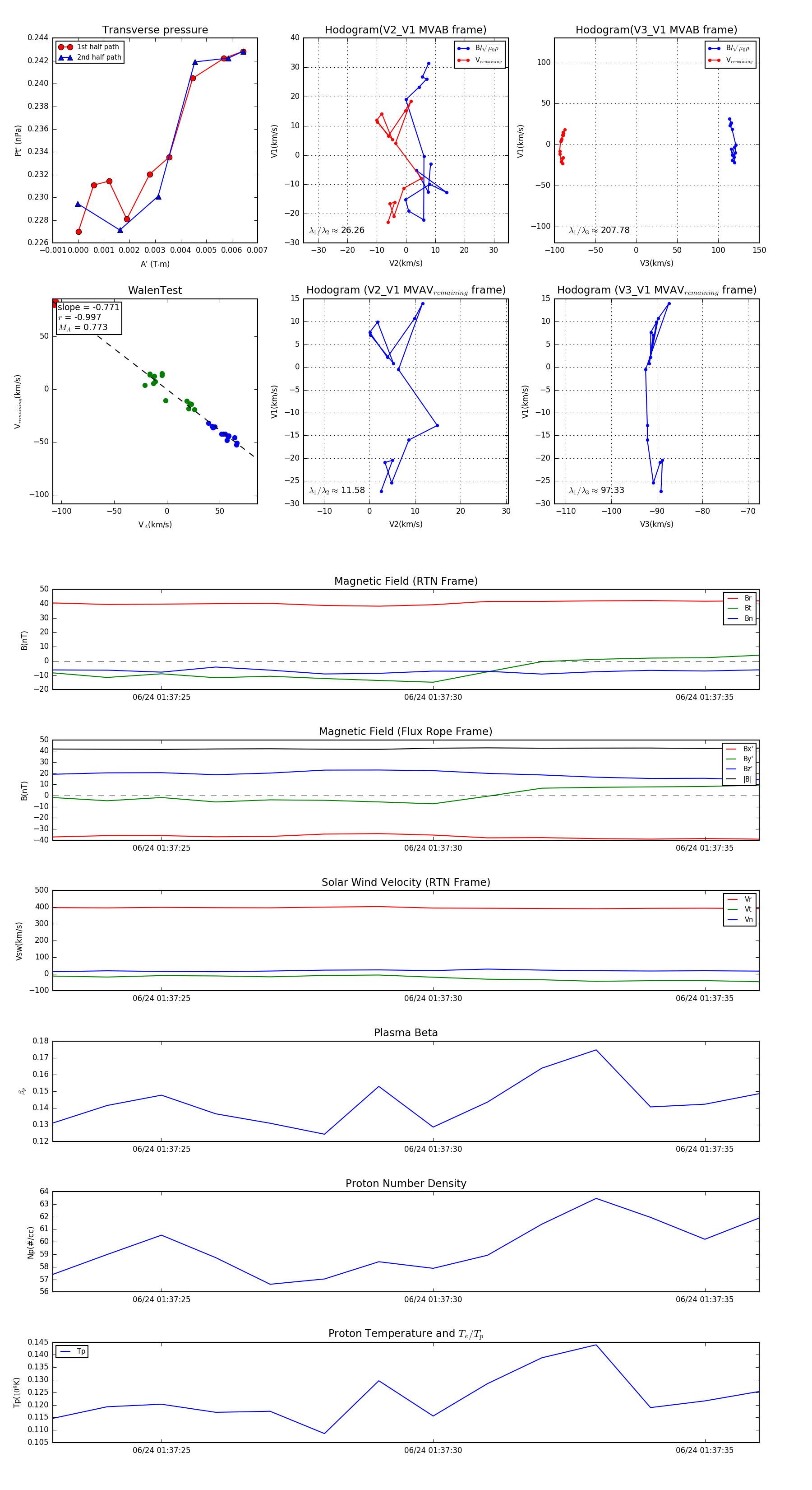
Flux Rope in 2024

Flux Rope Event 2024-06-24 01:37:23 ~ 2024-06-24 01:37:36 (14 seconds)


plot