HOME   LIST
‹–   –›

Flux Rope in 2024

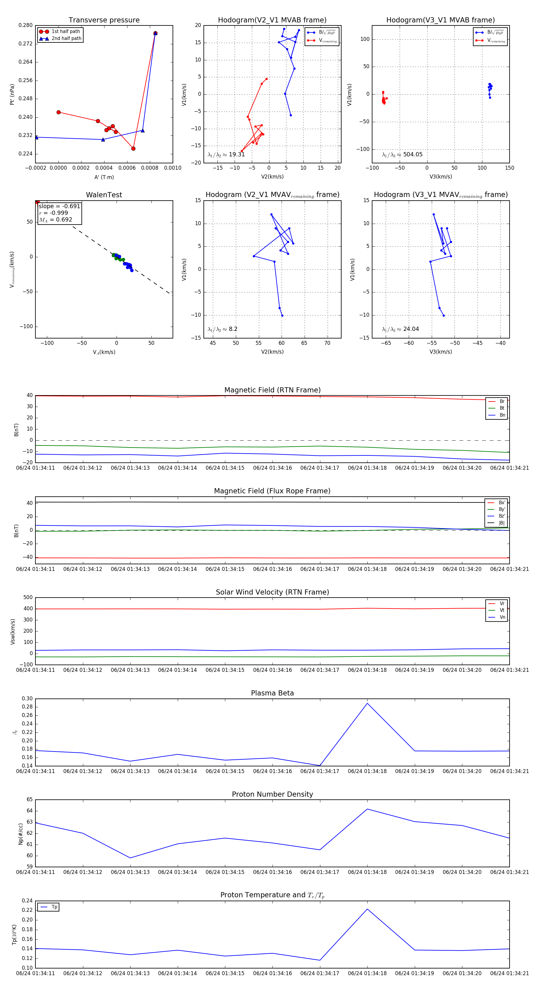
Flux Rope Event 2024-06-24 01:34:11 ~ 2024-06-24 01:34:21 (11 seconds)


plot