HOME   LIST
‹–   –›

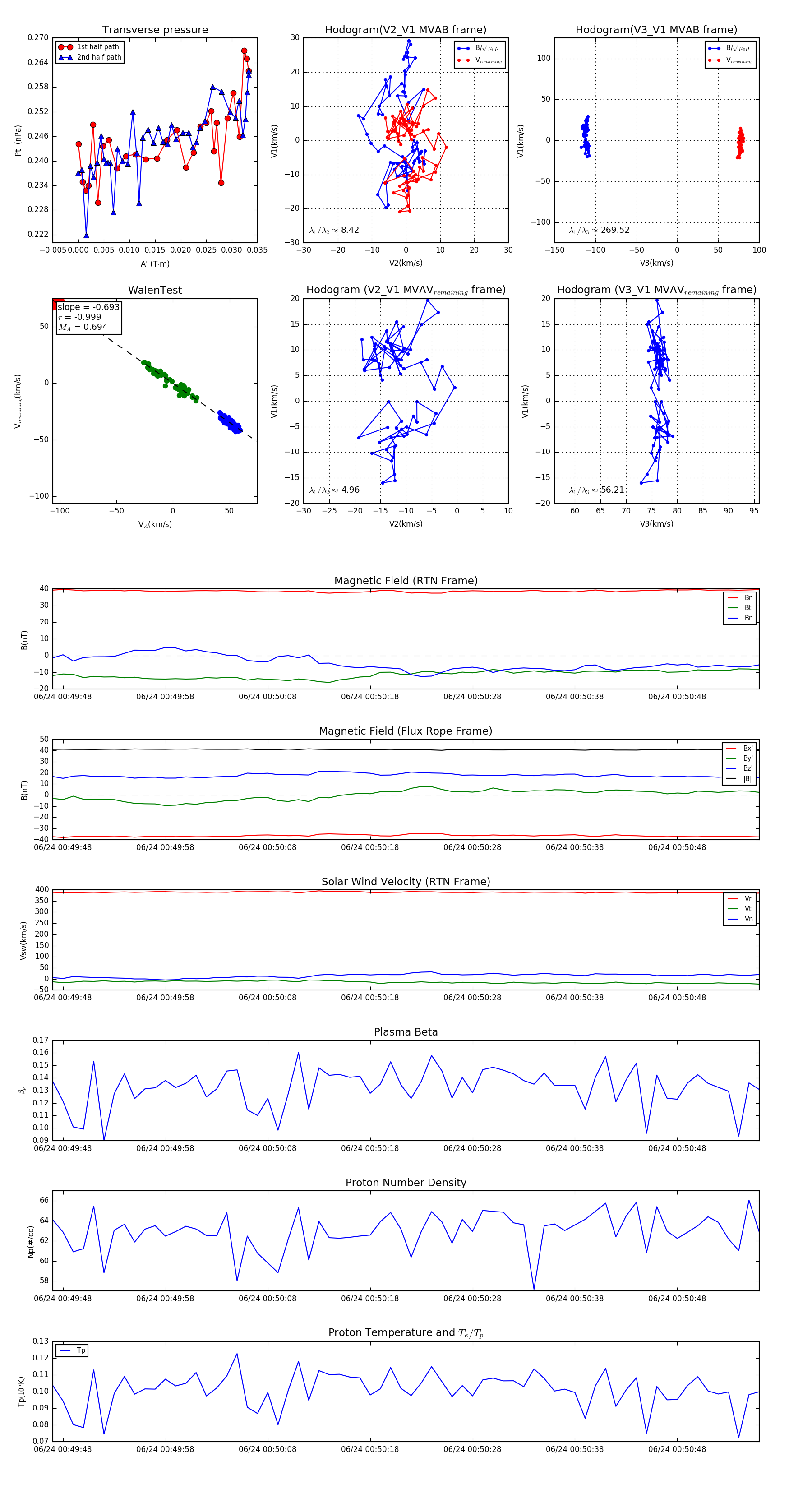
Flux Rope in 2024

Flux Rope Event 2024-06-24 00:49:47 ~ 2024-06-24 00:50:56 (70 seconds)


plot