HOME   LIST
‹–   –›

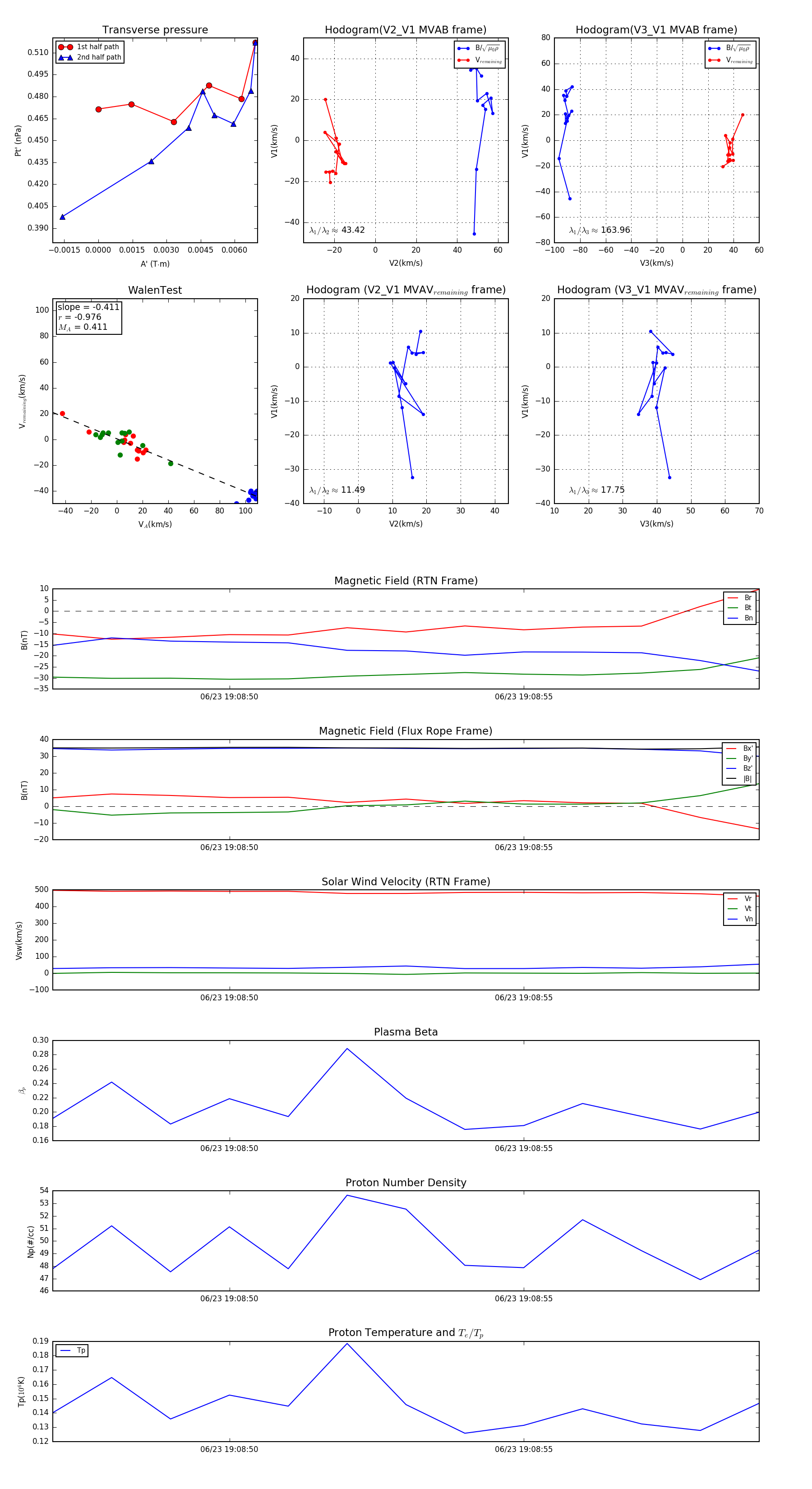
Flux Rope in 2024

Flux Rope Event 2024-06-23 19:08:47 ~ 2024-06-23 19:08:59 (13 seconds)


plot