HOME   LIST
‹–   –›

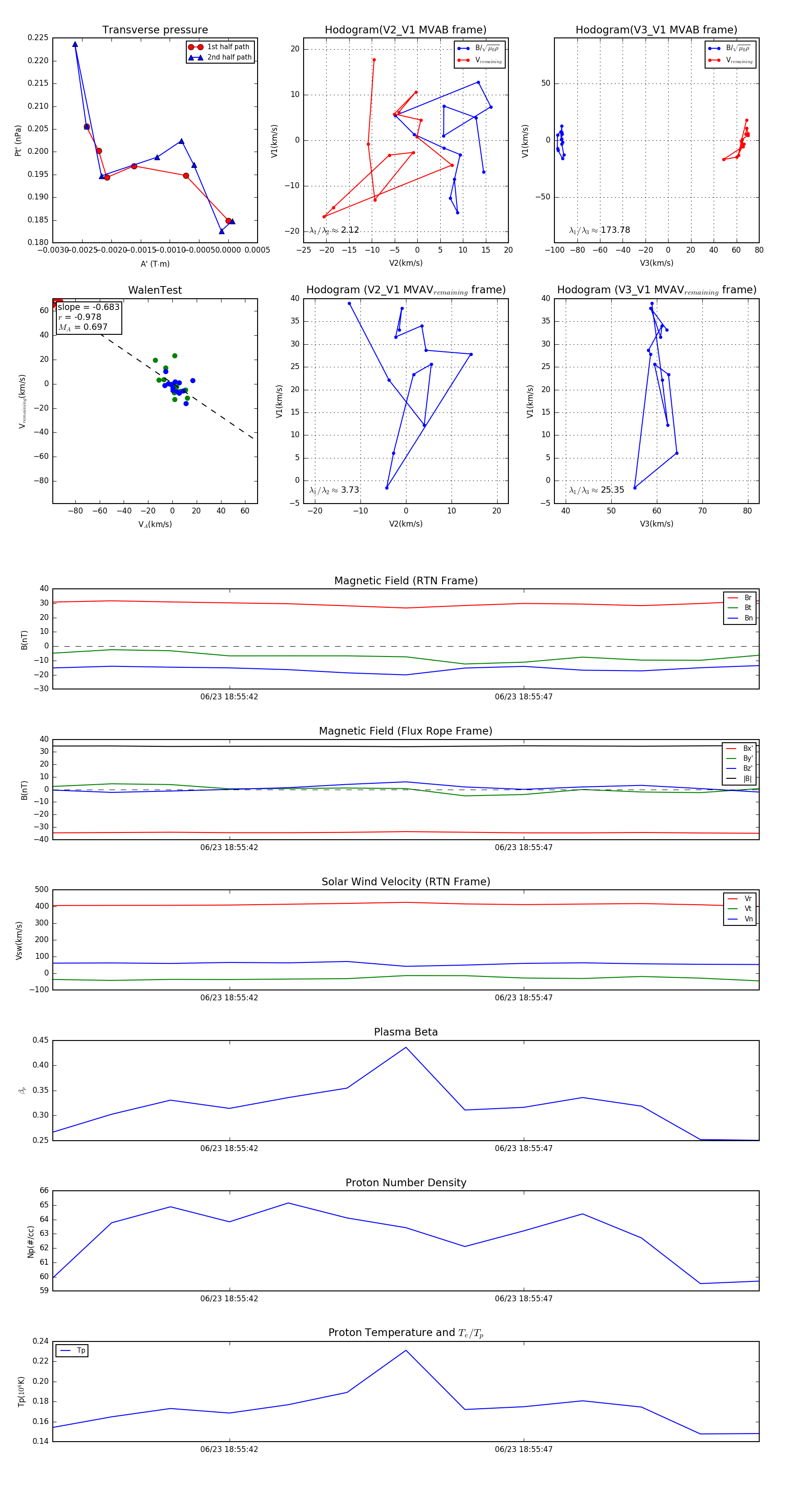
Flux Rope in 2024

Flux Rope Event 2024-06-23 18:55:39 ~ 2024-06-23 18:55:51 (13 seconds)


plot