HOME   LIST
‹–   –›

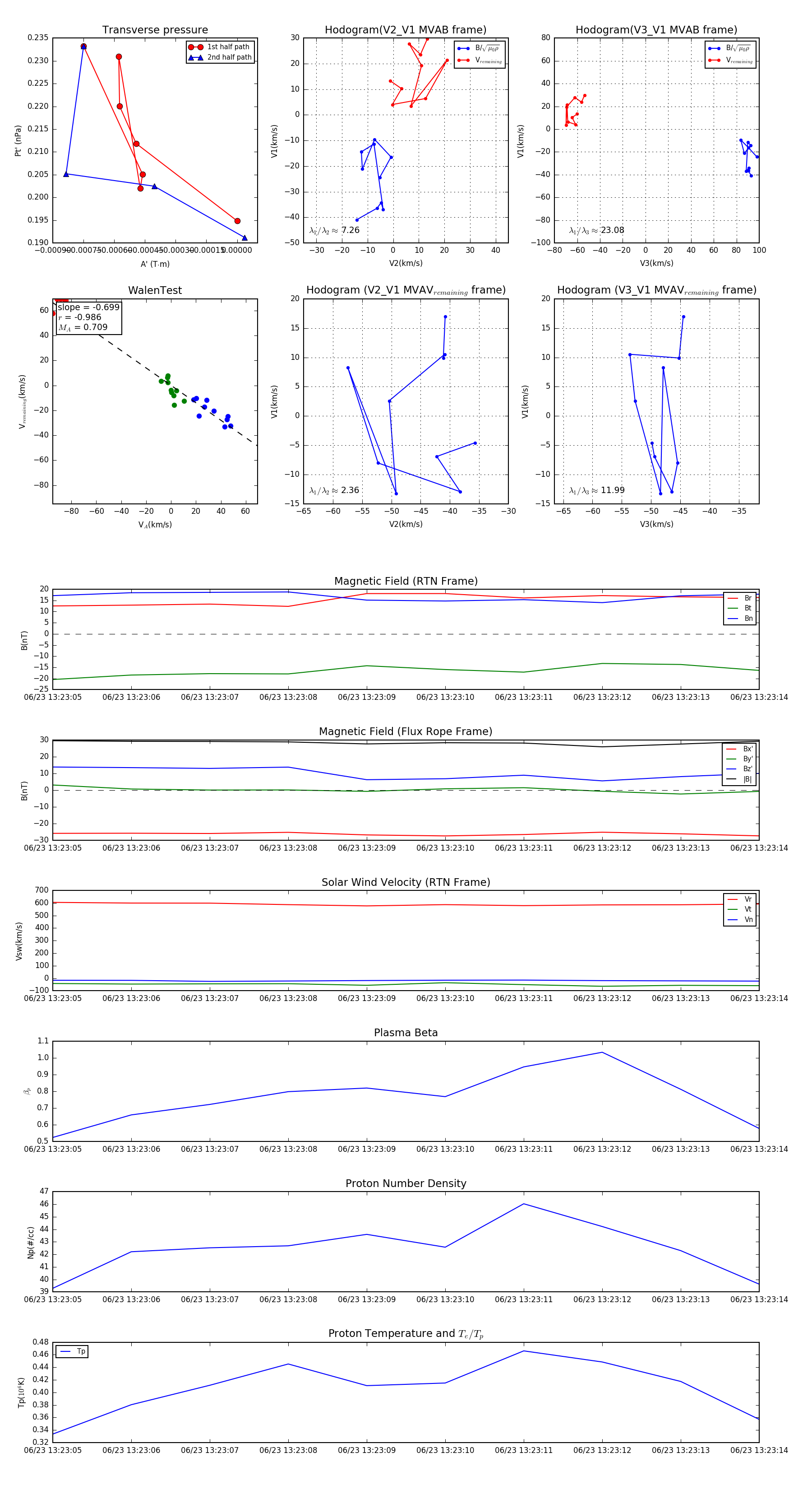
Flux Rope in 2024

Flux Rope Event 2024-06-23 13:23:05 ~ 2024-06-23 13:23:14 (10 seconds)


plot