HOME   LIST
‹–   –›

Flux Rope in 2024

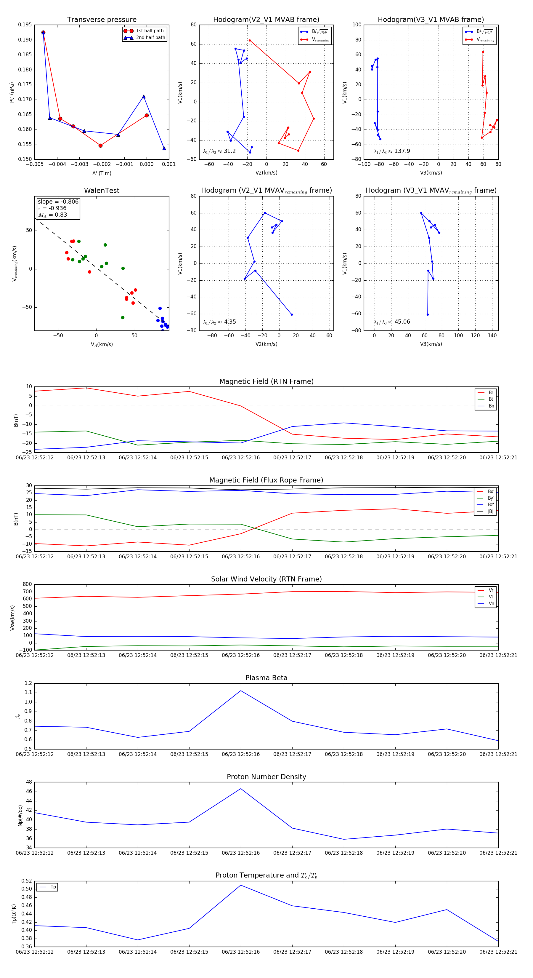
Flux Rope Event 2024-06-23 12:52:12 ~ 2024-06-23 12:52:21 (10 seconds)


plot