HOME   LIST
‹–   –›

Flux Rope in 2024

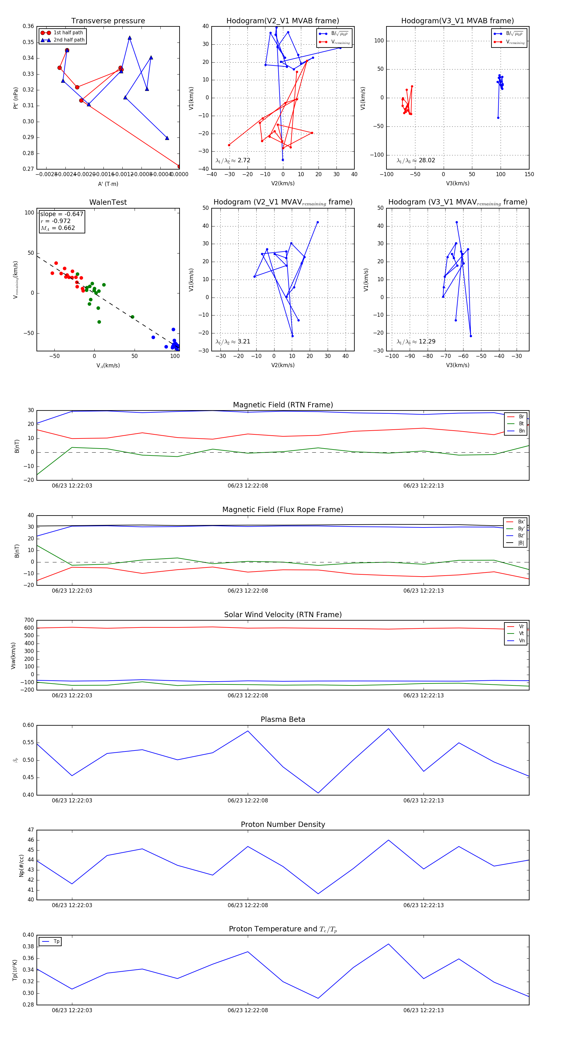
Flux Rope Event 2024-06-23 12:22:02 ~ 2024-06-23 12:22:16 (15 seconds)


plot