HOME   LIST
‹–   –›

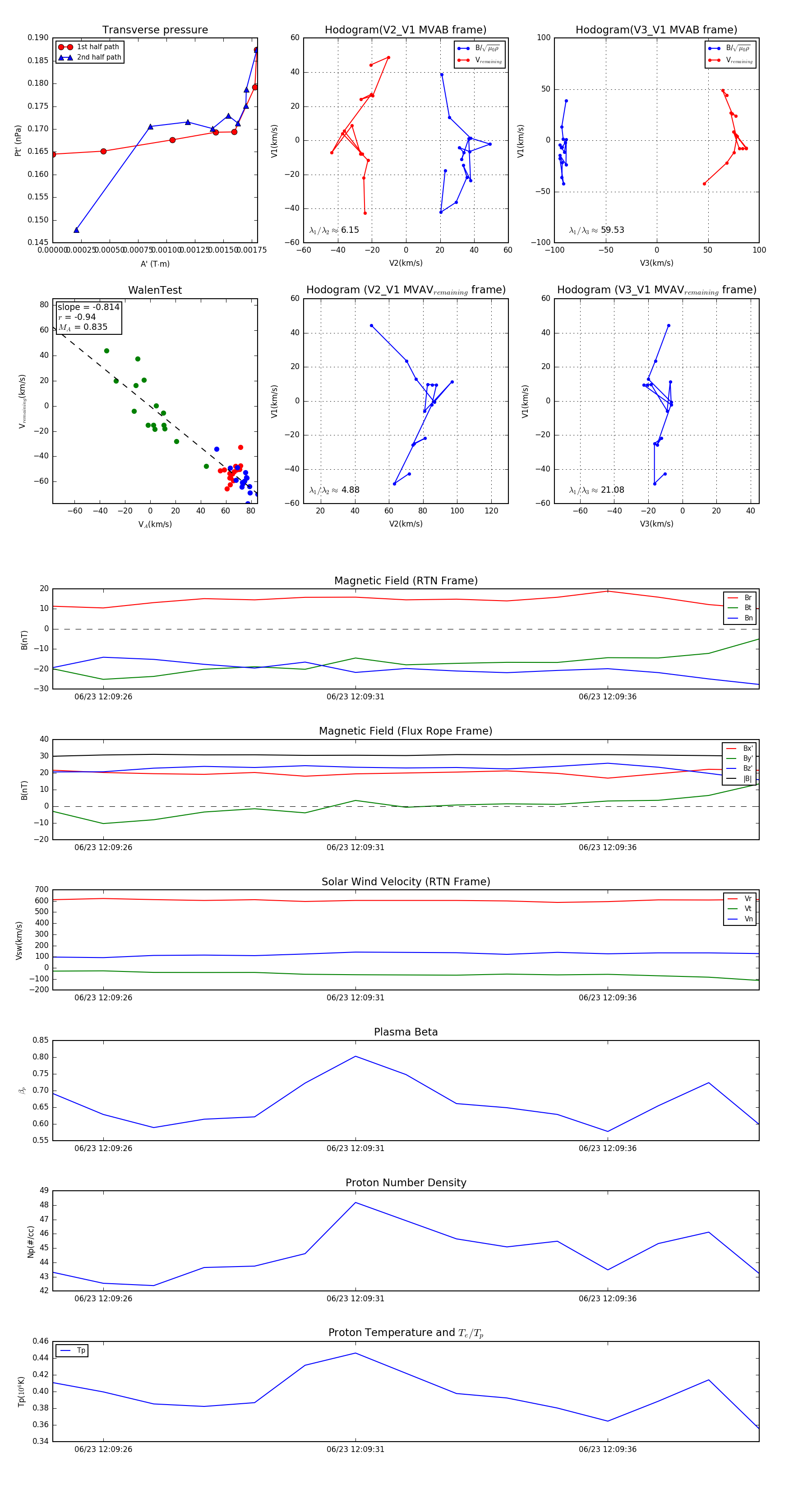
Flux Rope in 2024

Flux Rope Event 2024-06-23 12:09:25 ~ 2024-06-23 12:09:39 (15 seconds)


plot