HOME   LIST
‹–   –›

Flux Rope in 2024

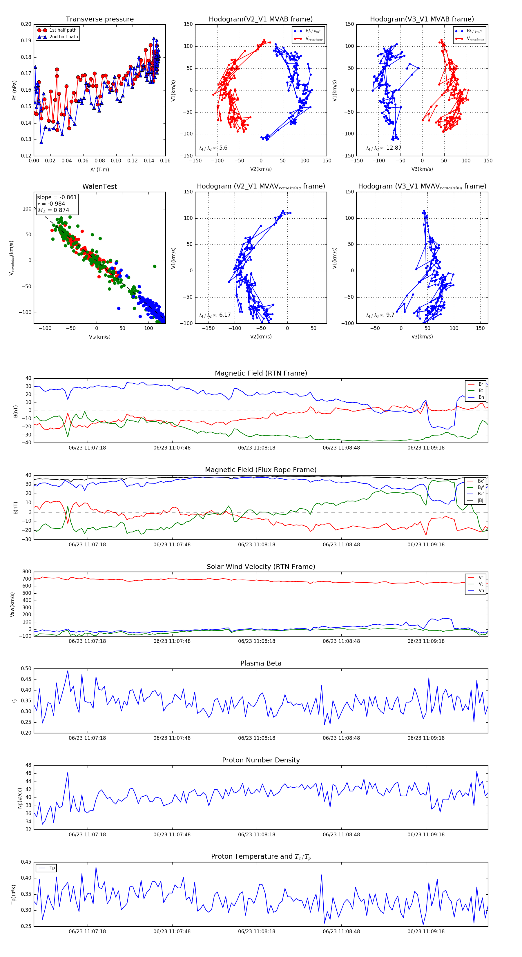
Flux Rope Event 2024-06-23 11:06:59 ~ 2024-06-23 11:09:40 (162 seconds)


plot