HOME   LIST
‹–   –›

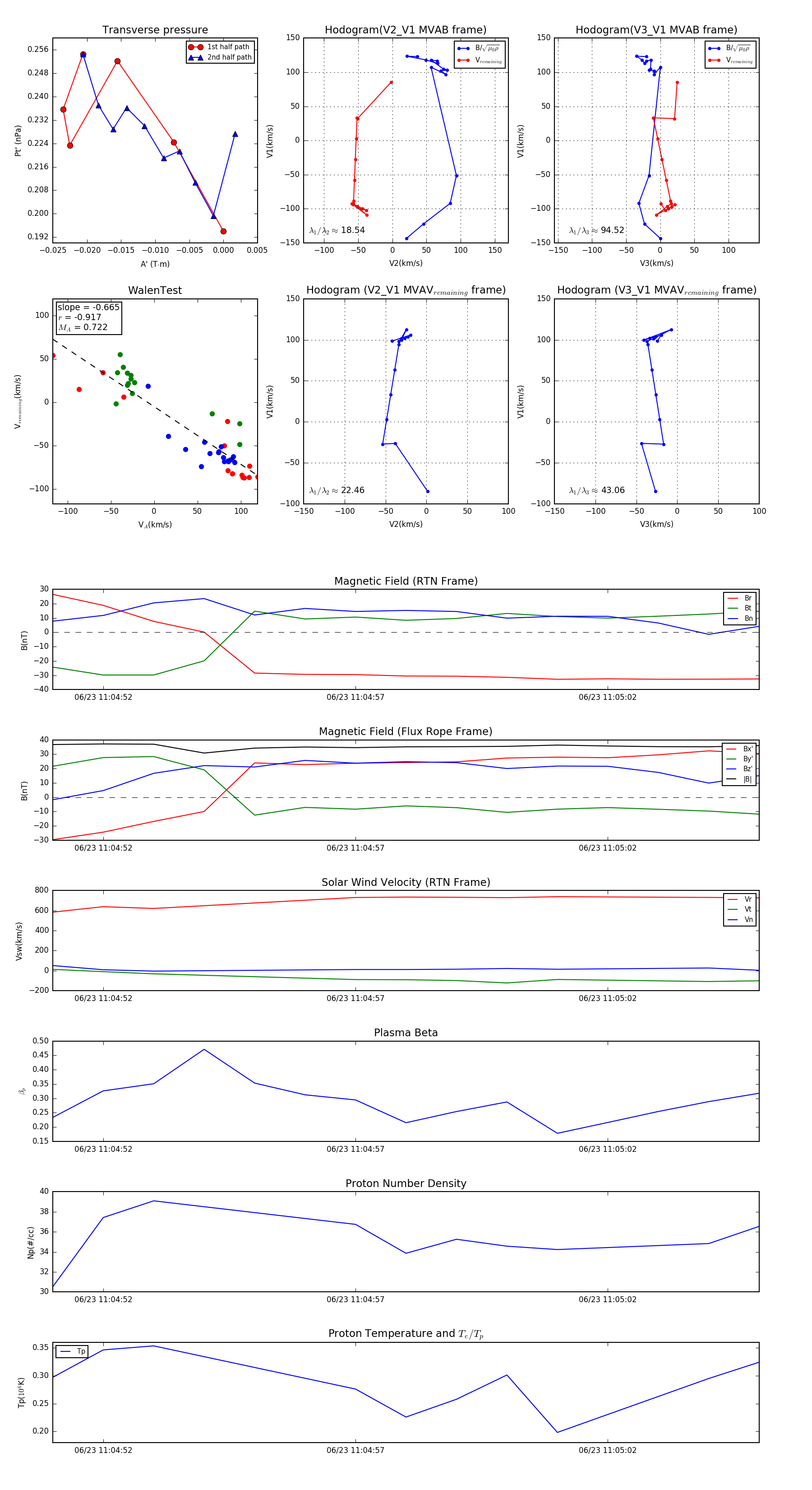
Flux Rope in 2024

Flux Rope Event 2024-06-23 11:04:51 ~ 2024-06-23 11:05:05 (15 seconds)


plot