HOME   LIST
‹–   –›

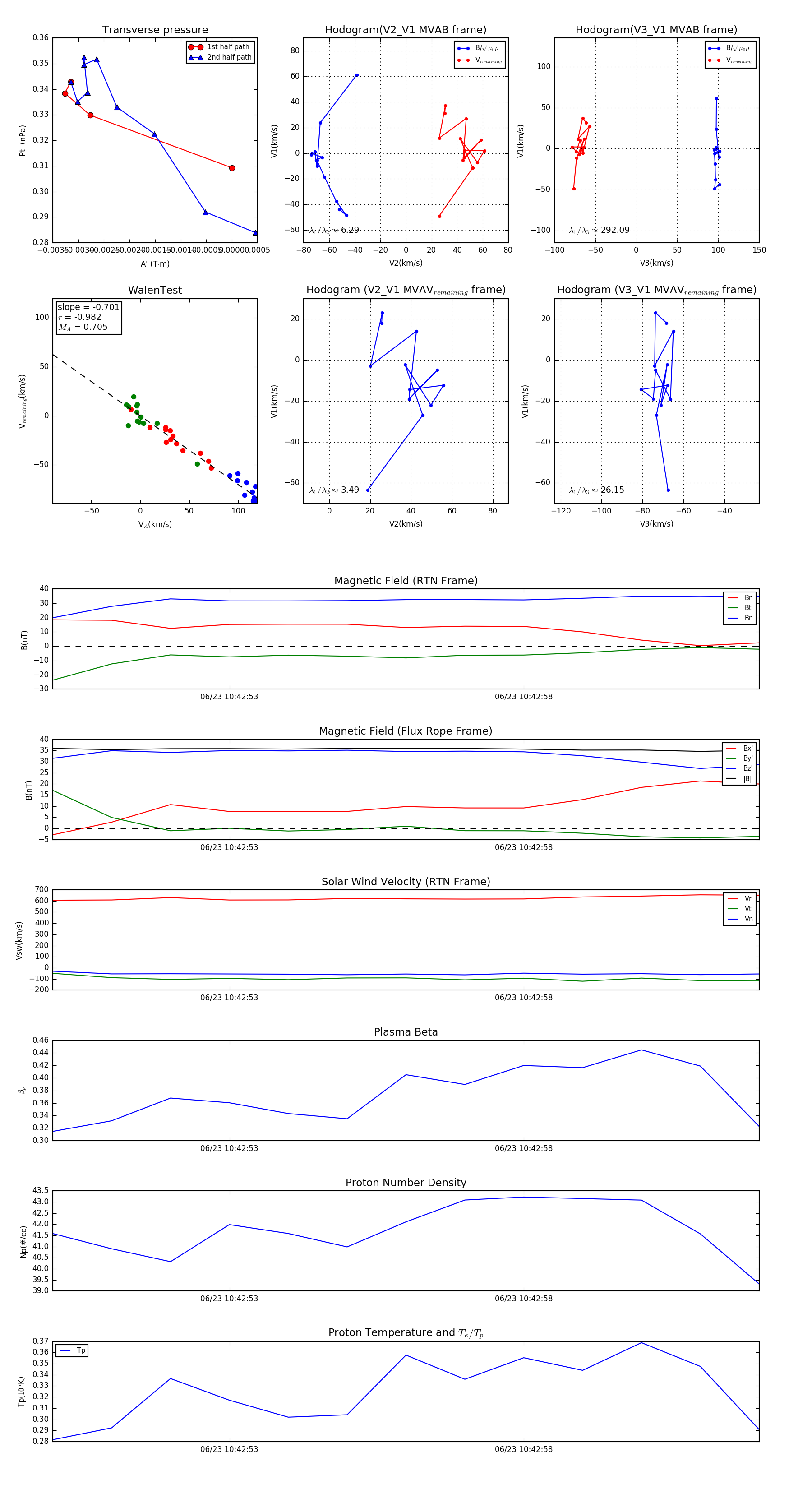
Flux Rope in 2024

Flux Rope Event 2024-06-23 10:42:50 ~ 2024-06-23 10:43:02 (13 seconds)


plot