HOME   LIST
‹–   –›

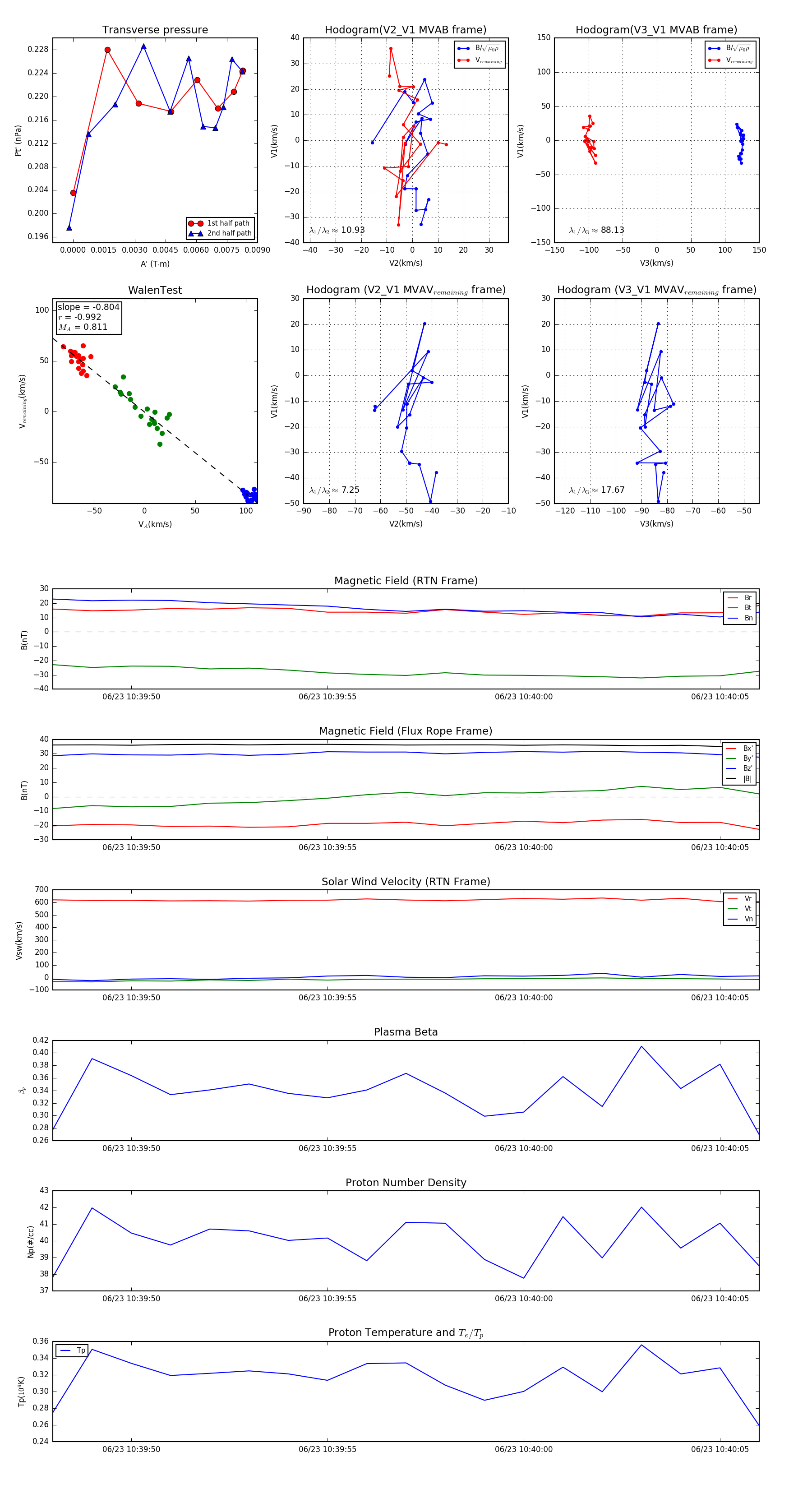
Flux Rope in 2024

Flux Rope Event 2024-06-23 10:39:48 ~ 2024-06-23 10:40:06 (19 seconds)


plot