HOME   LIST
‹–   –›

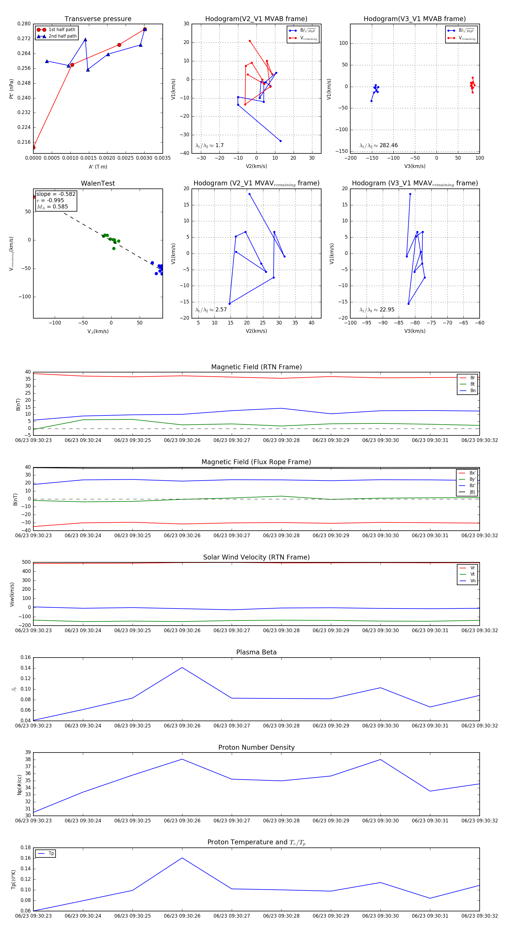
Flux Rope in 2024

Flux Rope Event 2024-06-23 09:30:23 ~ 2024-06-23 09:30:32 (10 seconds)


plot