HOME   LIST
‹–   –›

Flux Rope in 2024

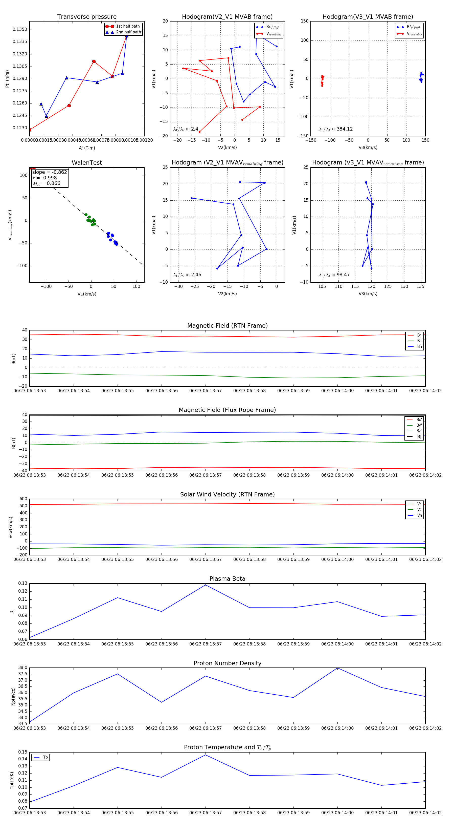
Flux Rope Event 2024-06-23 06:13:53 ~ 2024-06-23 06:14:02 (10 seconds)


plot