HOME   LIST
‹–   –›

Flux Rope in 2024

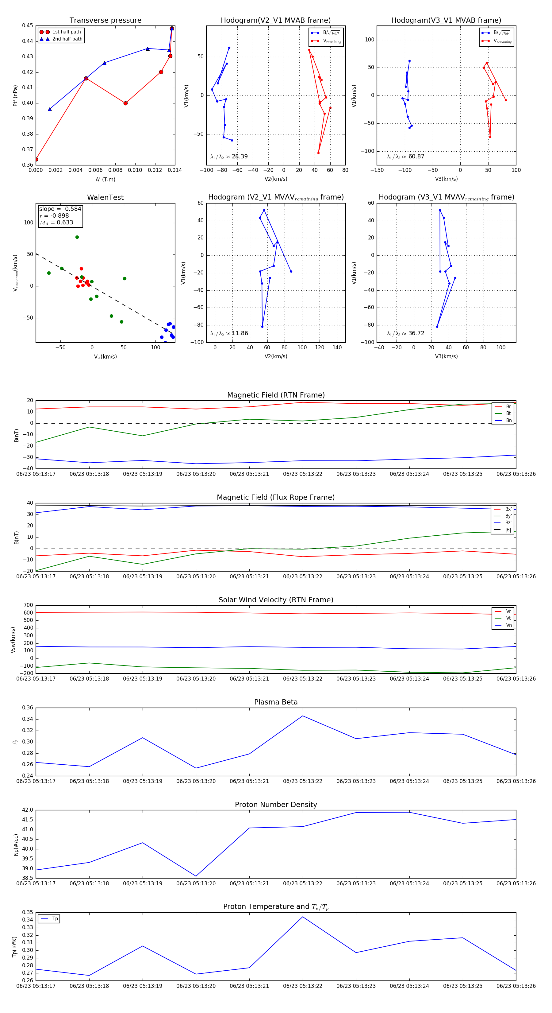
Flux Rope Event 2024-06-23 05:13:17 ~ 2024-06-23 05:13:26 (10 seconds)


plot